HOME   LIST
‹–   –›

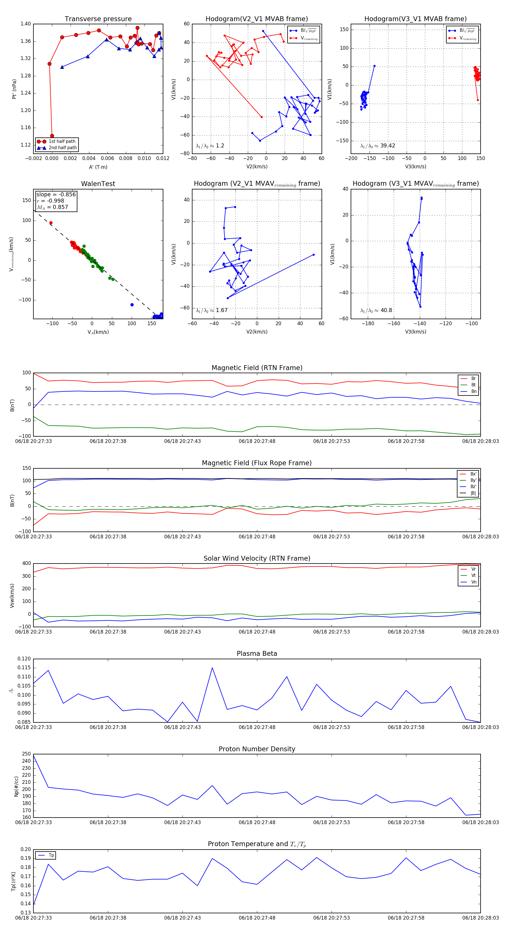
Flux Rope in 2023

Flux Rope Event 2023-06-18 20:27:33 ~ 2023-06-18 20:28:03 (31 seconds)


plot