HOME   LIST
‹–   –›

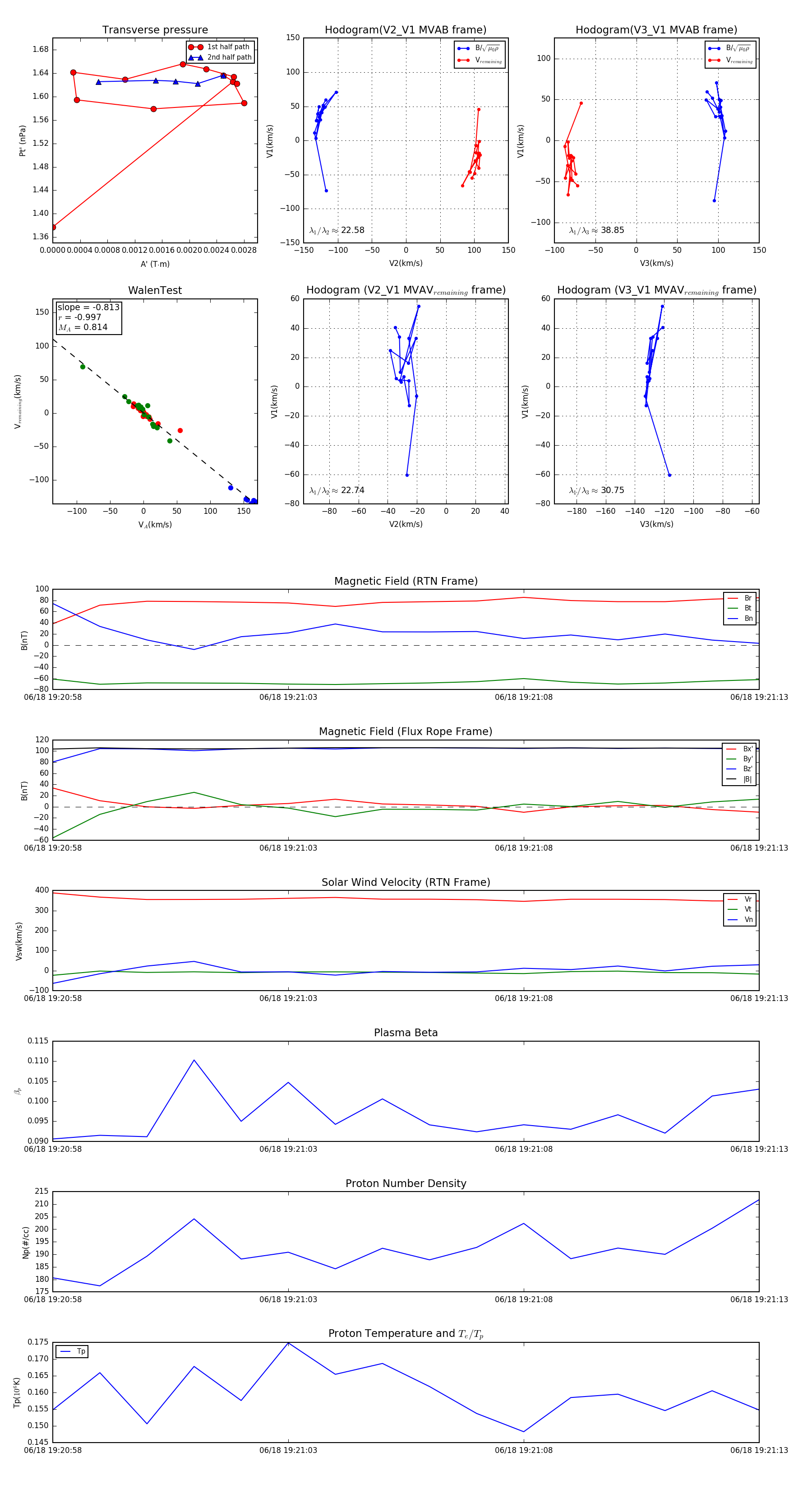
Flux Rope in 2023

Flux Rope Event 2023-06-18 19:20:58 ~ 2023-06-18 19:21:13 (16 seconds)


plot