HOME   LIST
‹–   –›

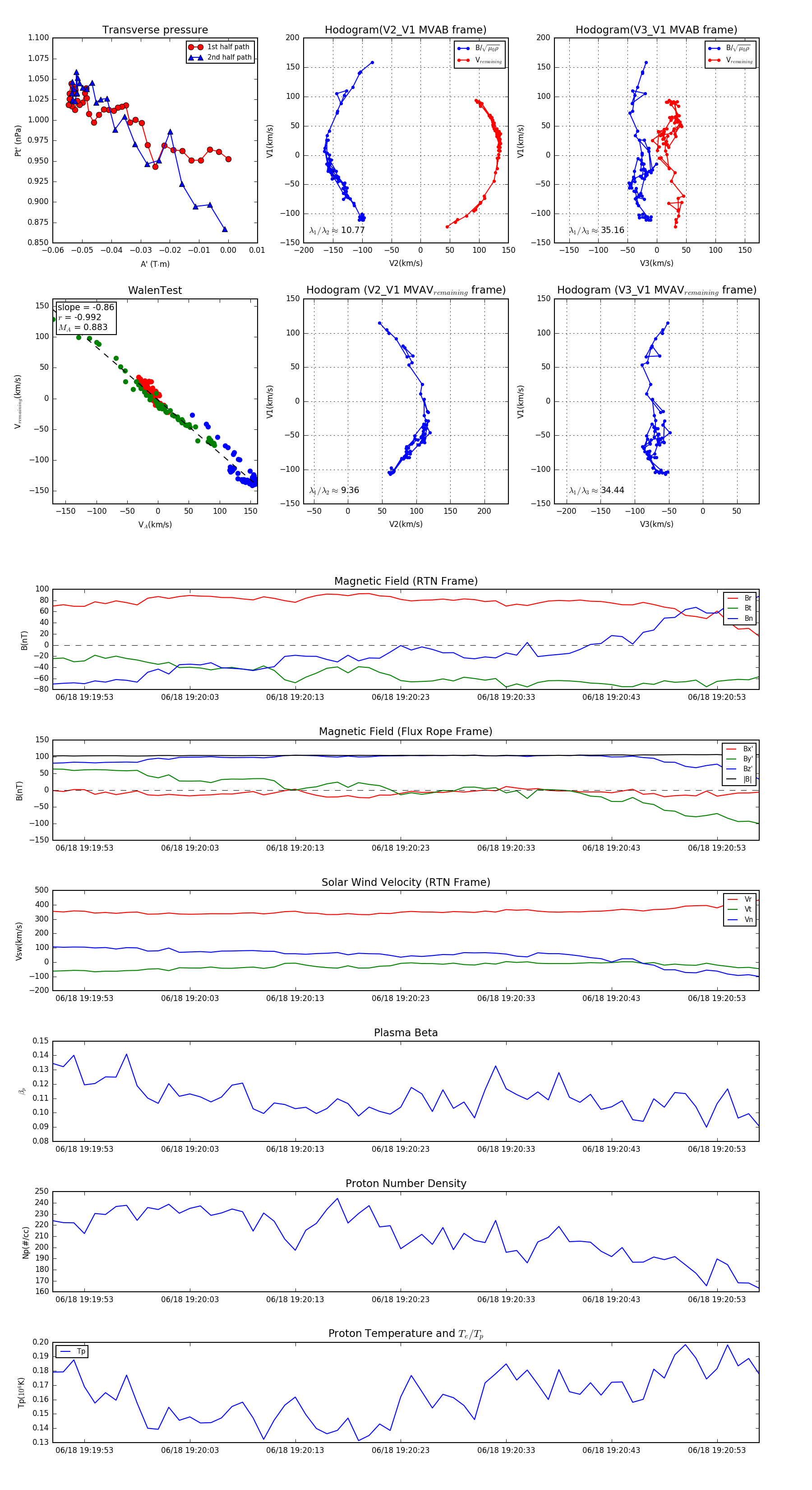
Flux Rope in 2023

Flux Rope Event 2023-06-18 19:19:50 ~ 2023-06-18 19:20:57 (68 seconds)


plot