HOME   LIST
‹–   –›

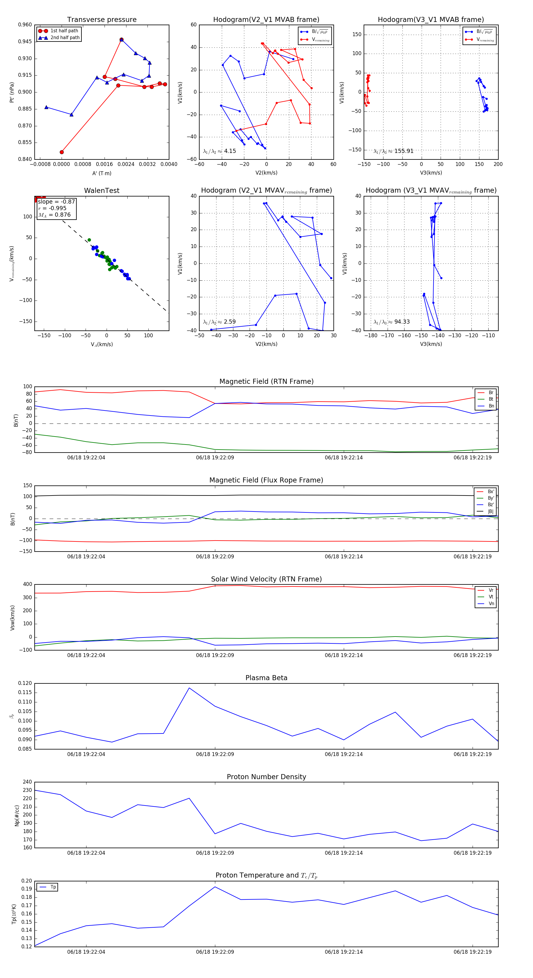
Flux Rope in 2023

Flux Rope Event 2023-06-18 19:22:02 ~ 2023-06-18 19:22:20 (19 seconds)


plot