HOME   LIST
‹–   –›

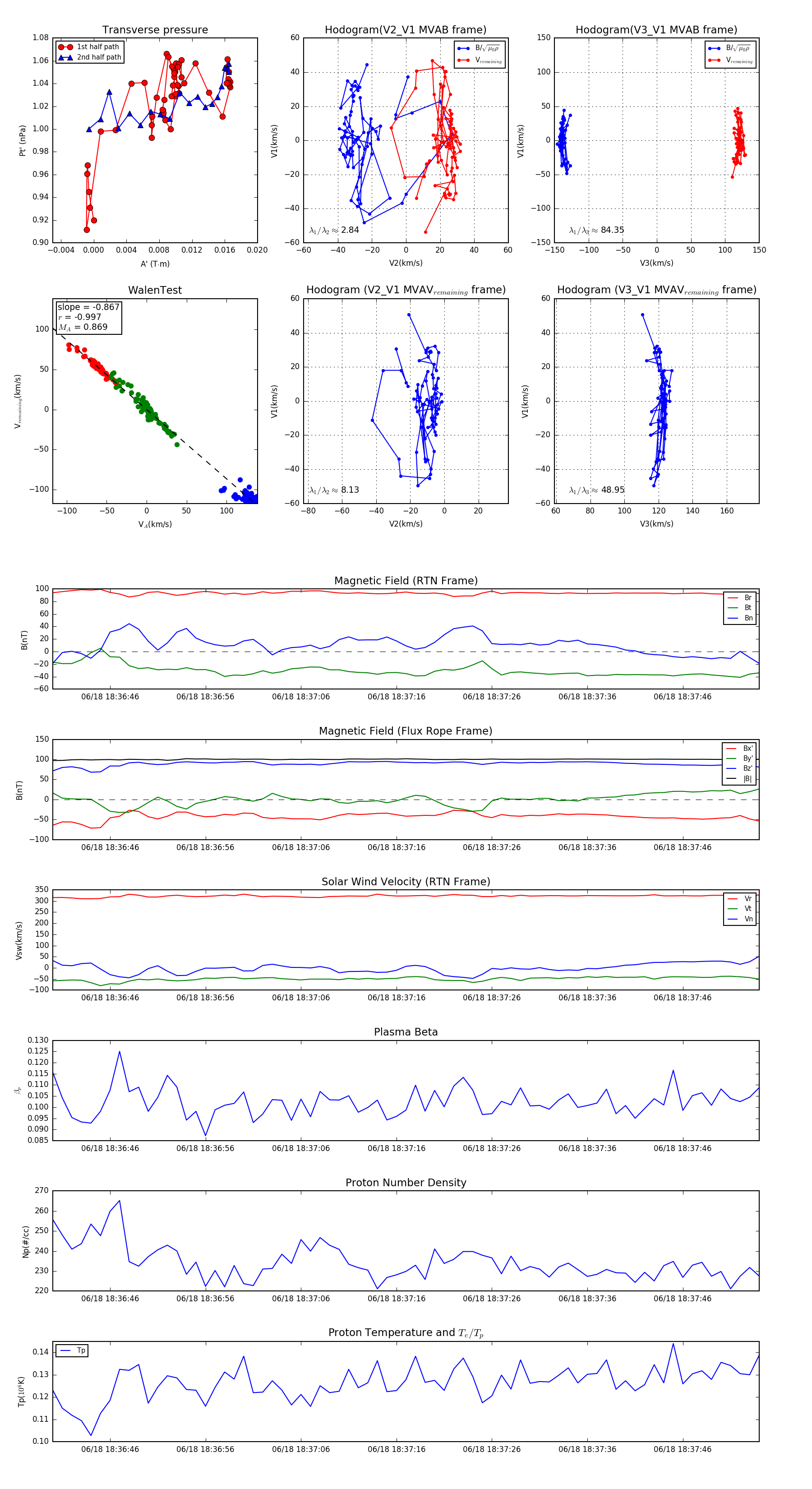
Flux Rope in 2023

Flux Rope Event 2023-06-18 18:36:40 ~ 2023-06-18 18:37:54 (75 seconds)


plot