HOME   LIST
‹–   –›

Flux Rope in 2023

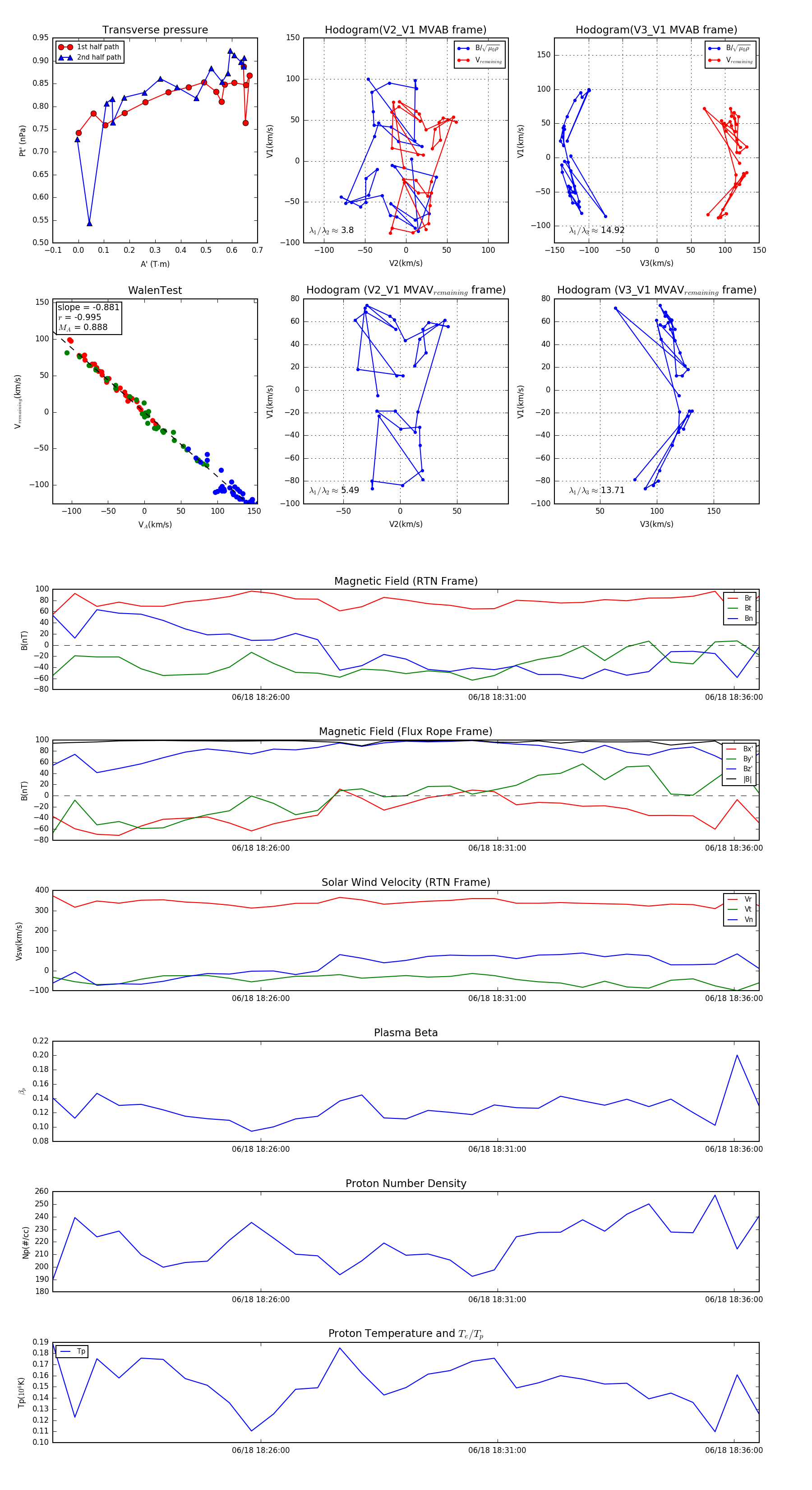
Flux Rope Event 2023-06-18 18:21:36 ~ 2023-06-18 18:36:32 (897 seconds)


plot