HOME   LIST
‹–   –›

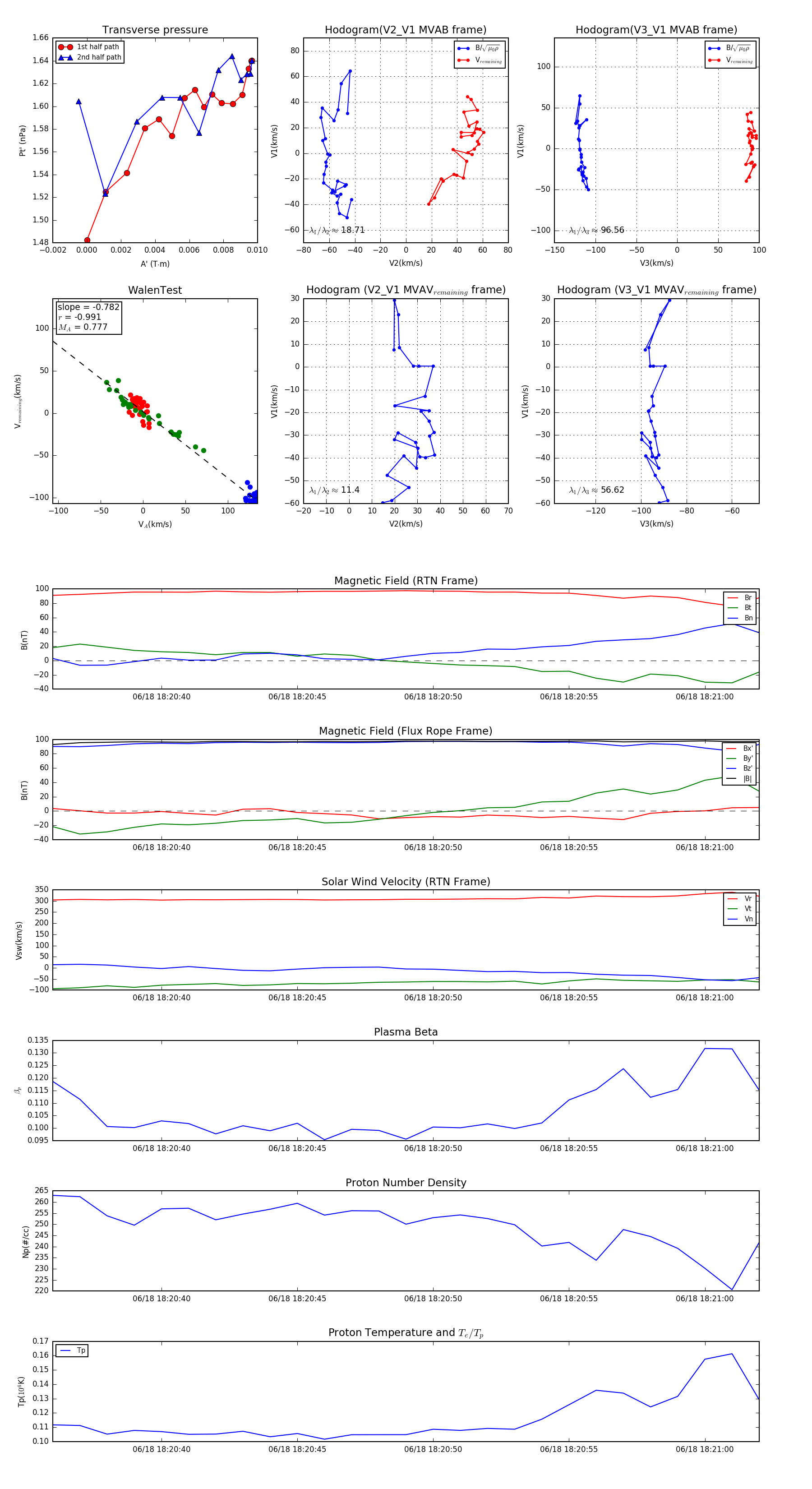
Flux Rope in 2023

Flux Rope Event 2023-06-18 18:20:36 ~ 2023-06-18 18:21:02 (27 seconds)


plot