HOME   LIST
‹–   –›

Flux Rope in 2023

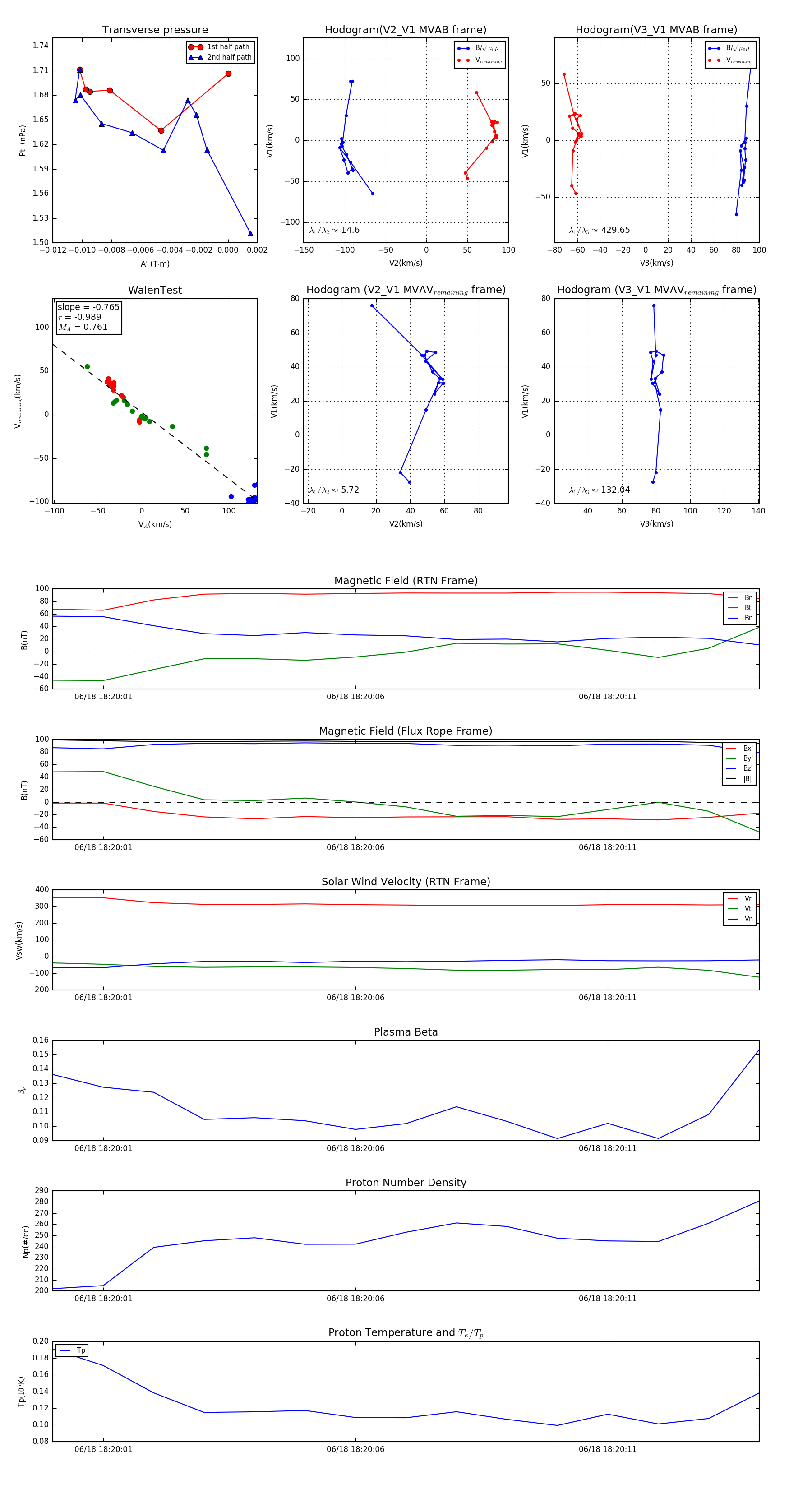
Flux Rope Event 2023-06-18 18:20:00 ~ 2023-06-18 18:20:14 (15 seconds)


plot