HOME   LIST
‹–   –›

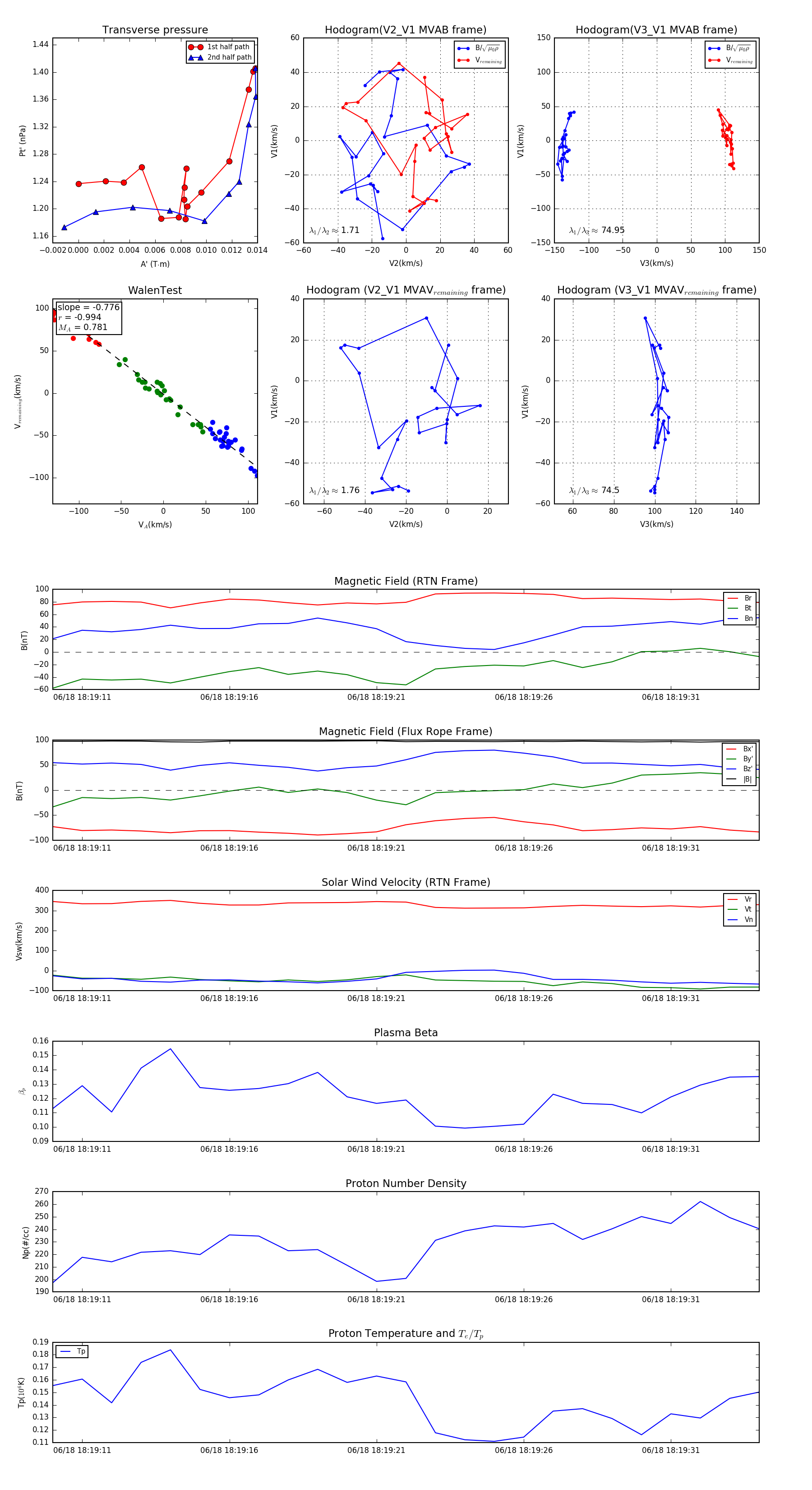
Flux Rope in 2023

Flux Rope Event 2023-06-18 18:19:10 ~ 2023-06-18 18:19:34 (25 seconds)


plot