HOME   LIST
‹–   –›

Flux Rope in 2023

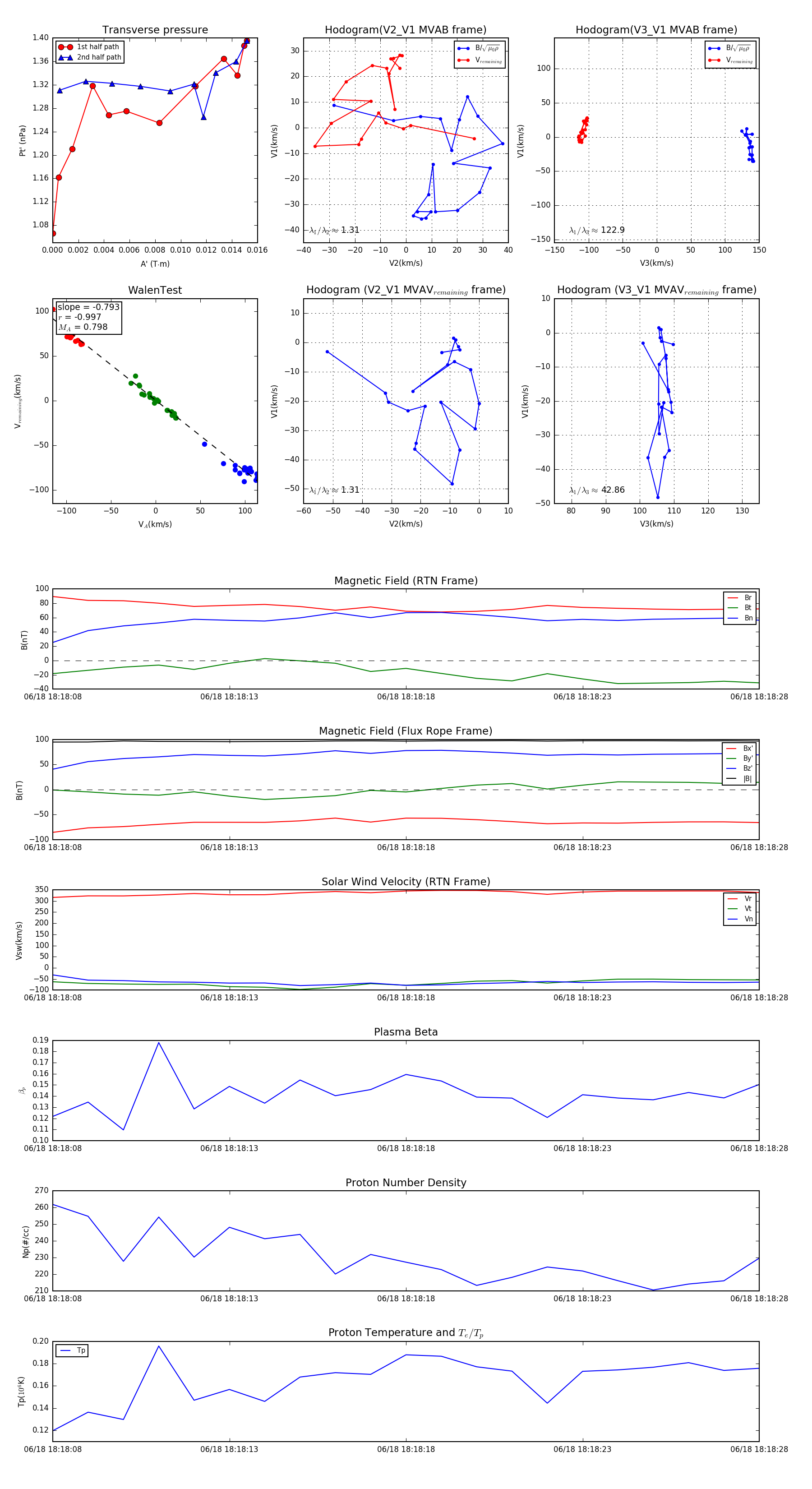
Flux Rope Event 2023-06-18 18:18:08 ~ 2023-06-18 18:18:28 (21 seconds)


plot