HOME   LIST
‹–   –›

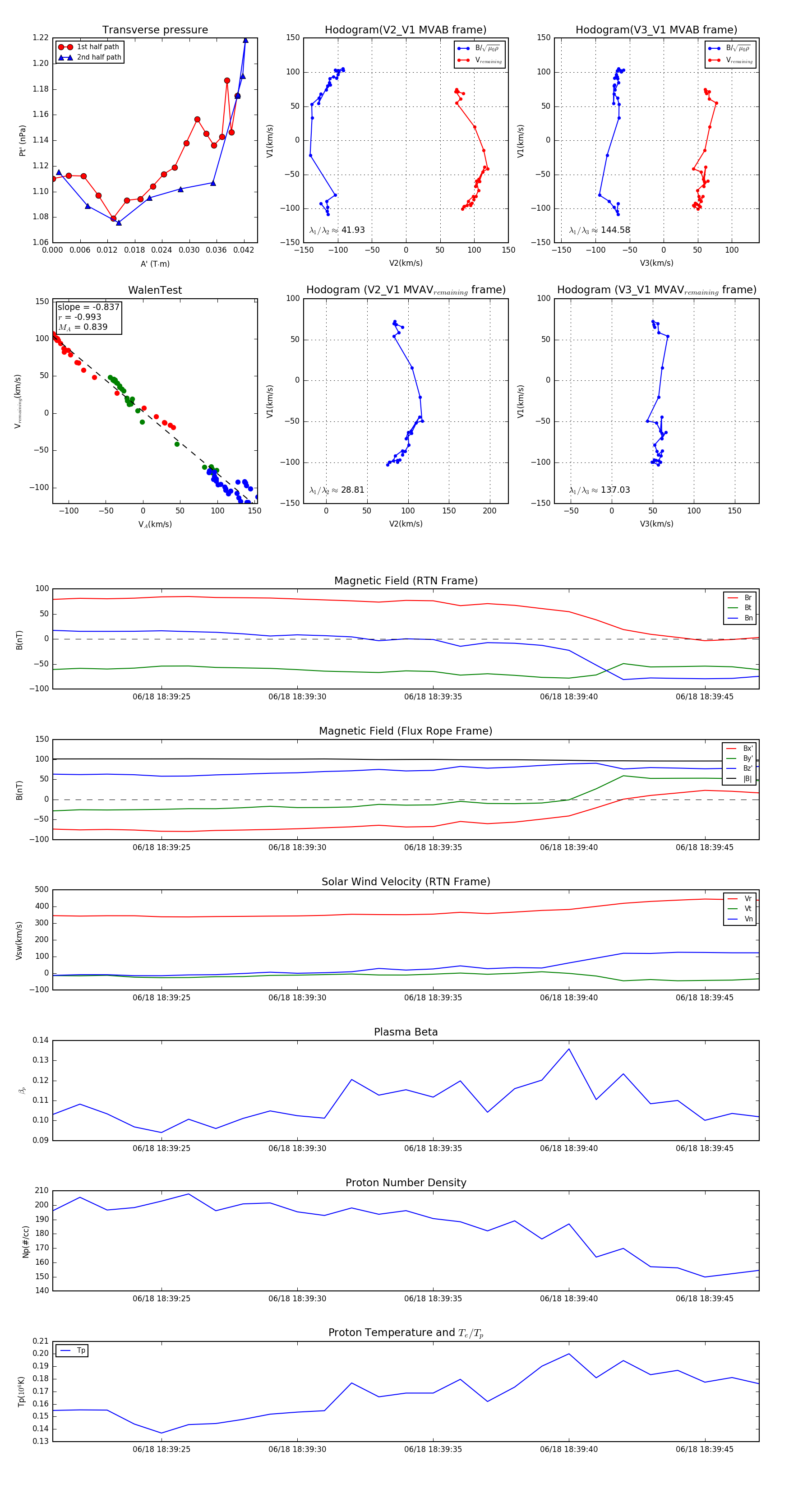
Flux Rope in 2023

Flux Rope Event 2023-06-18 18:39:21 ~ 2023-06-18 18:39:47 (27 seconds)


plot