HOME   LIST
‹–   –›

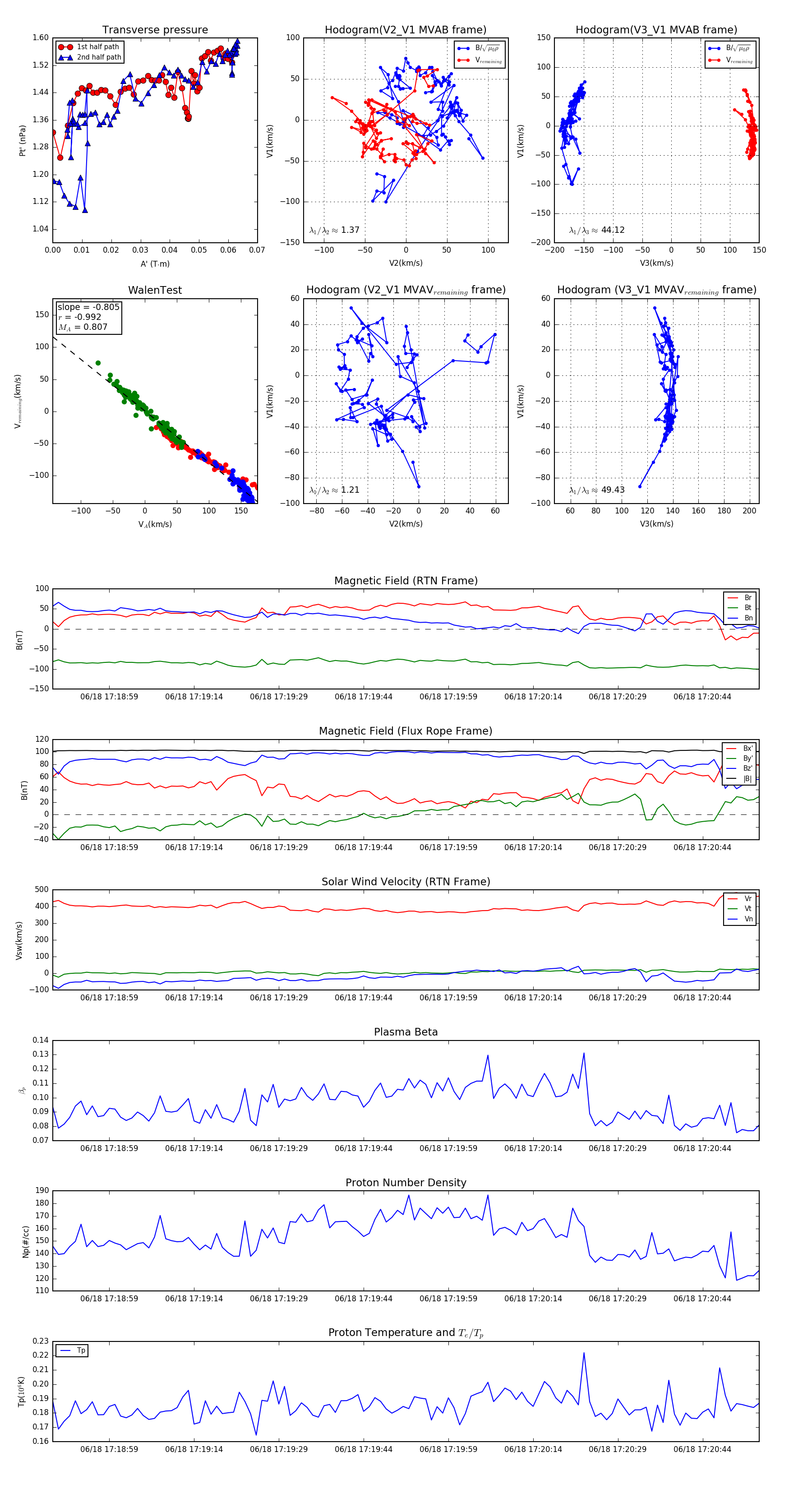
Flux Rope in 2023

Flux Rope Event 2023-06-18 17:18:49 ~ 2023-06-18 17:20:54 (126 seconds)


plot