HOME   LIST
‹–   –›

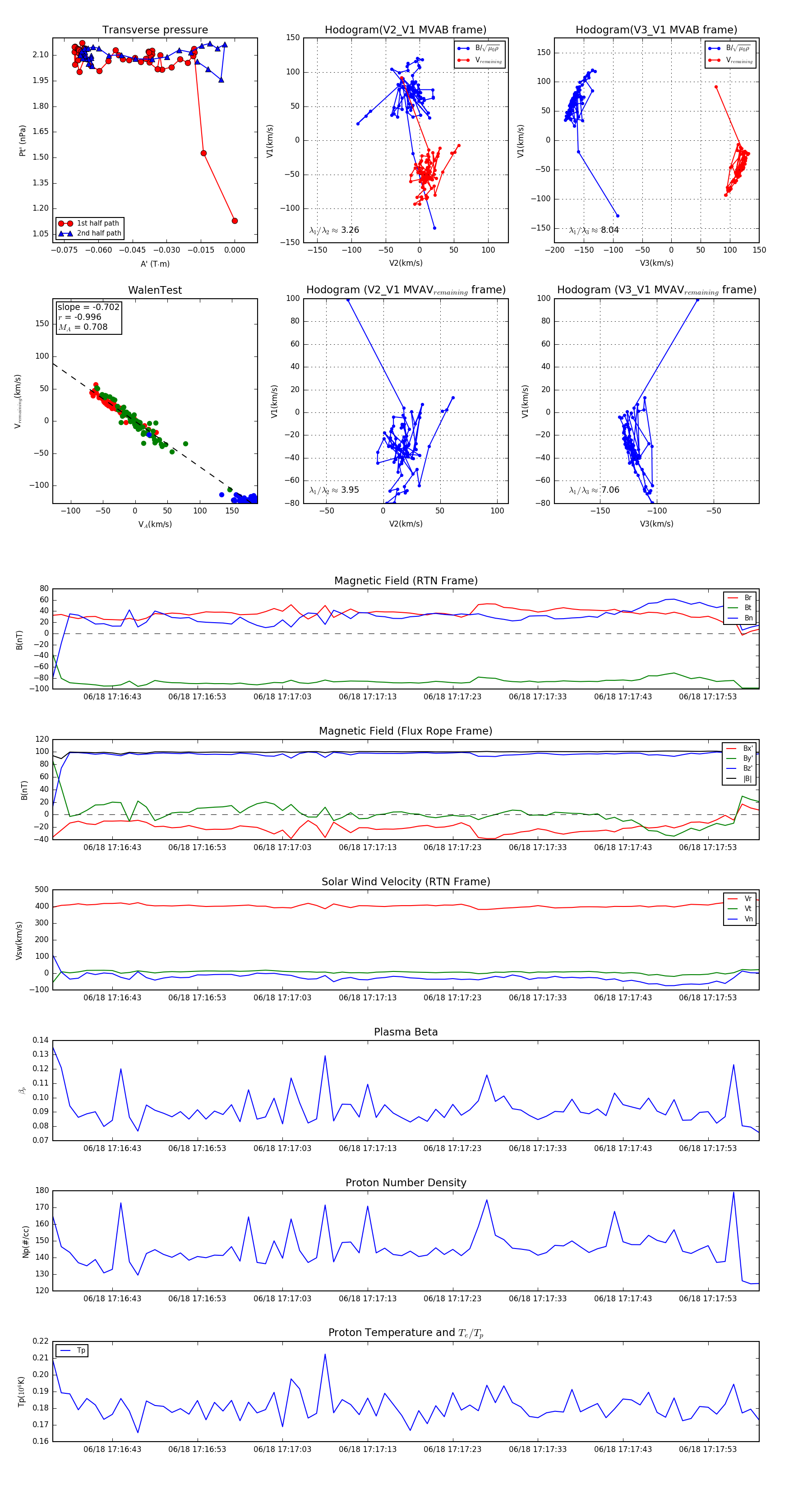
Flux Rope in 2023

Flux Rope Event 2023-06-18 17:16:36 ~ 2023-06-18 17:17:59 (84 seconds)


plot