HOME   LIST
‹–   –›

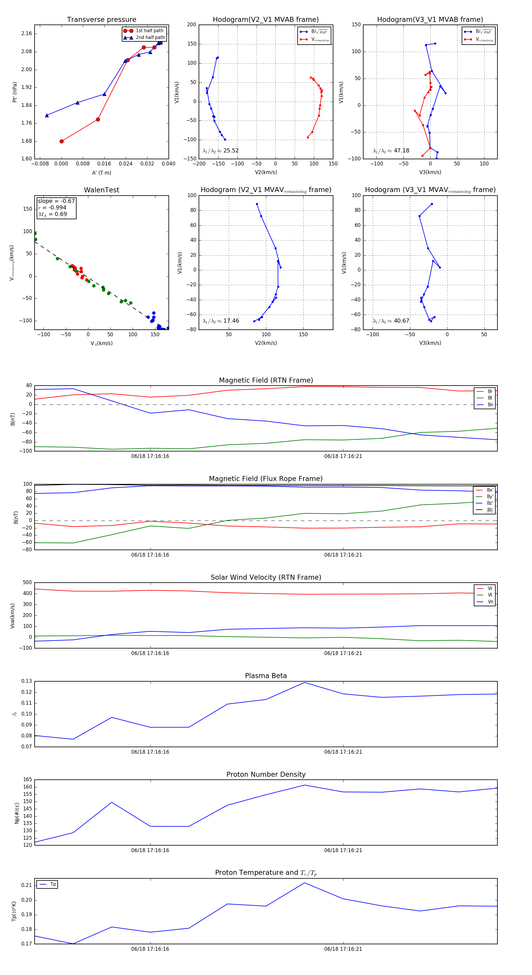
Flux Rope in 2023

Flux Rope Event 2023-06-18 17:16:13 ~ 2023-06-18 17:16:25 (13 seconds)


plot