HOME   LIST
‹–   –›

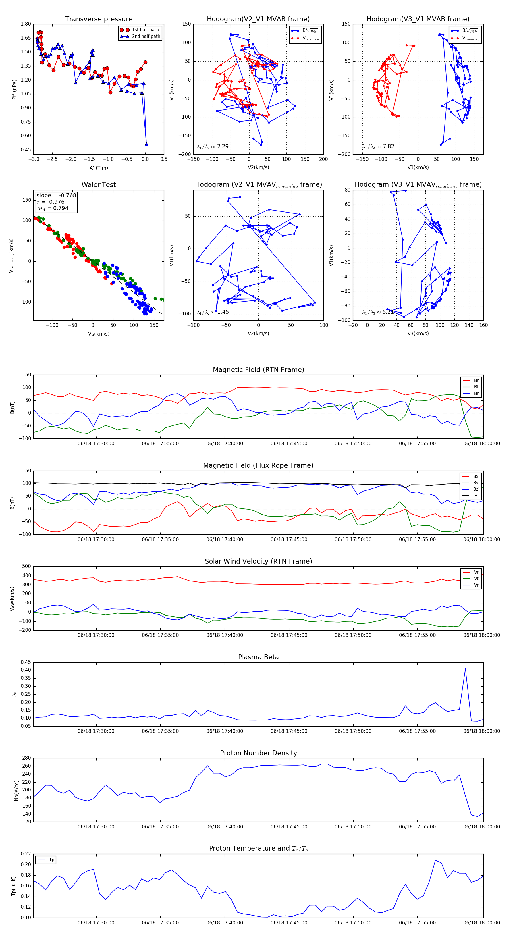
Flux Rope in 2023

Flux Rope Event 2023-06-18 17:25:08 ~ 2023-06-18 18:00:08 (2101 seconds)


plot