HOME   LIST
‹–   –›

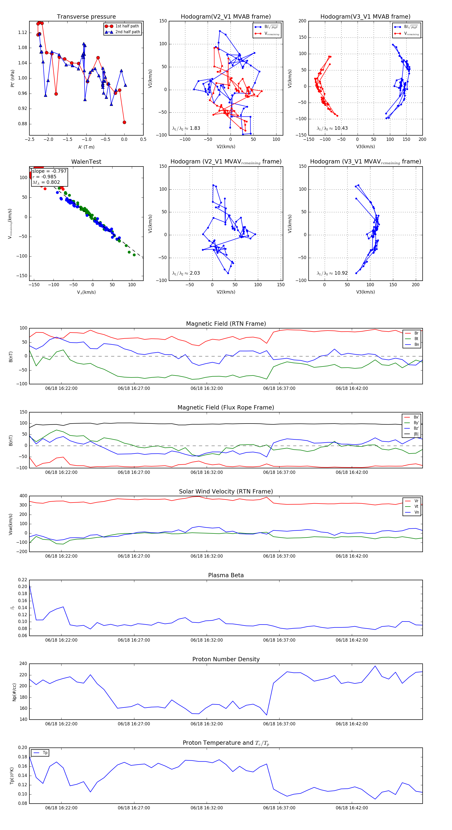
Flux Rope in 2023

Flux Rope Event 2023-06-18 16:19:48 ~ 2023-06-18 16:46:52 (1625 seconds)


plot