HOME   LIST
‹–   –›

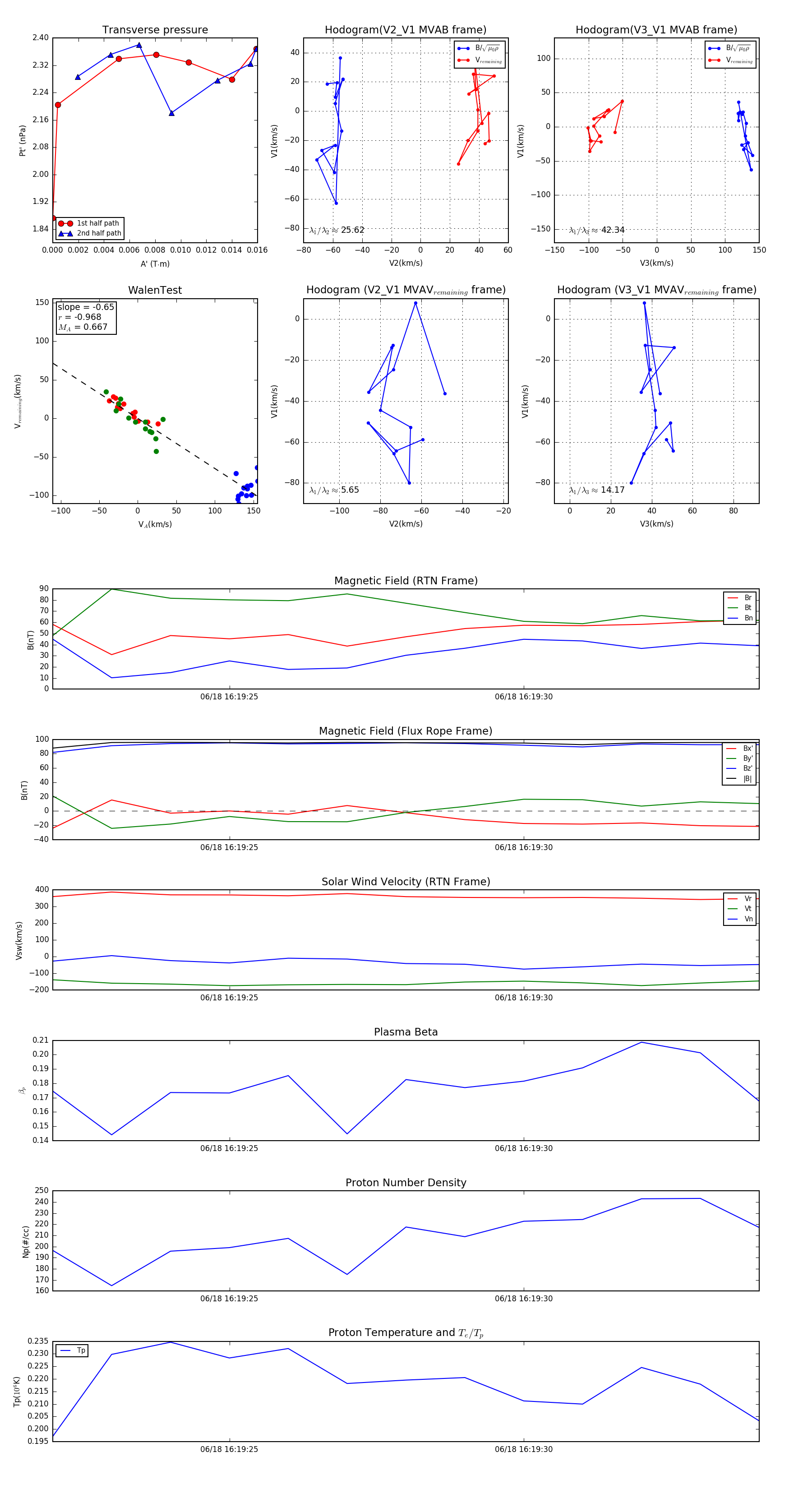
Flux Rope in 2023

Flux Rope Event 2023-06-18 16:19:22 ~ 2023-06-18 16:19:34 (13 seconds)


plot