HOME   LIST
‹–   –›

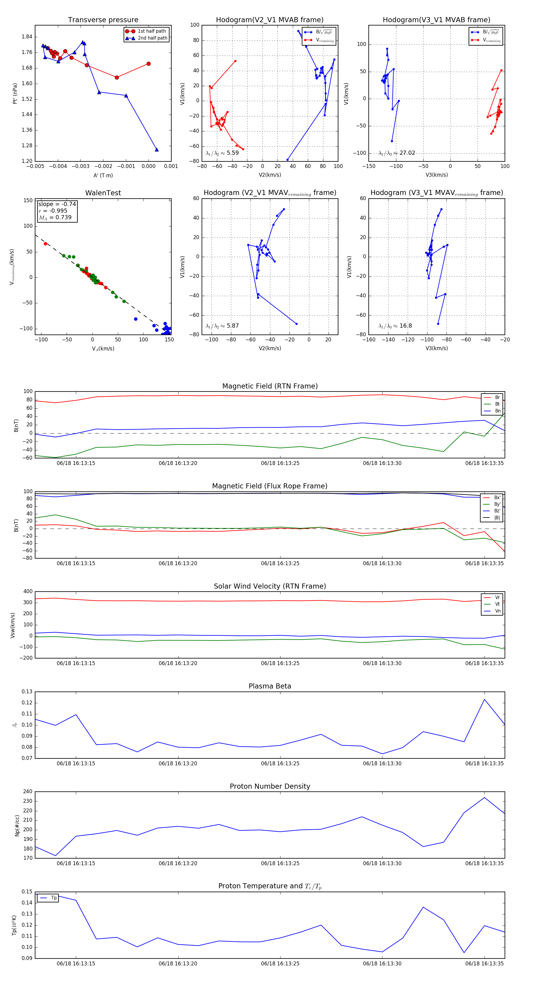
Flux Rope in 2023

Flux Rope Event 2023-06-18 16:13:13 ~ 2023-06-18 16:13:36 (24 seconds)


plot