HOME   LIST
‹–   –›

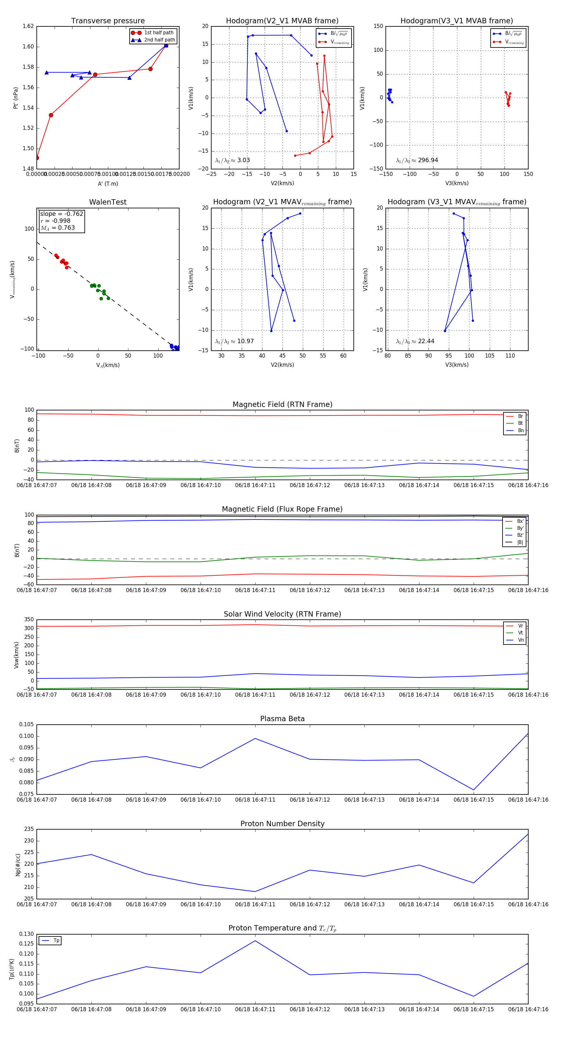
Flux Rope in 2023

Flux Rope Event 2023-06-18 16:47:07 ~ 2023-06-18 16:47:16 (10 seconds)


plot