HOME   LIST
‹–   –›

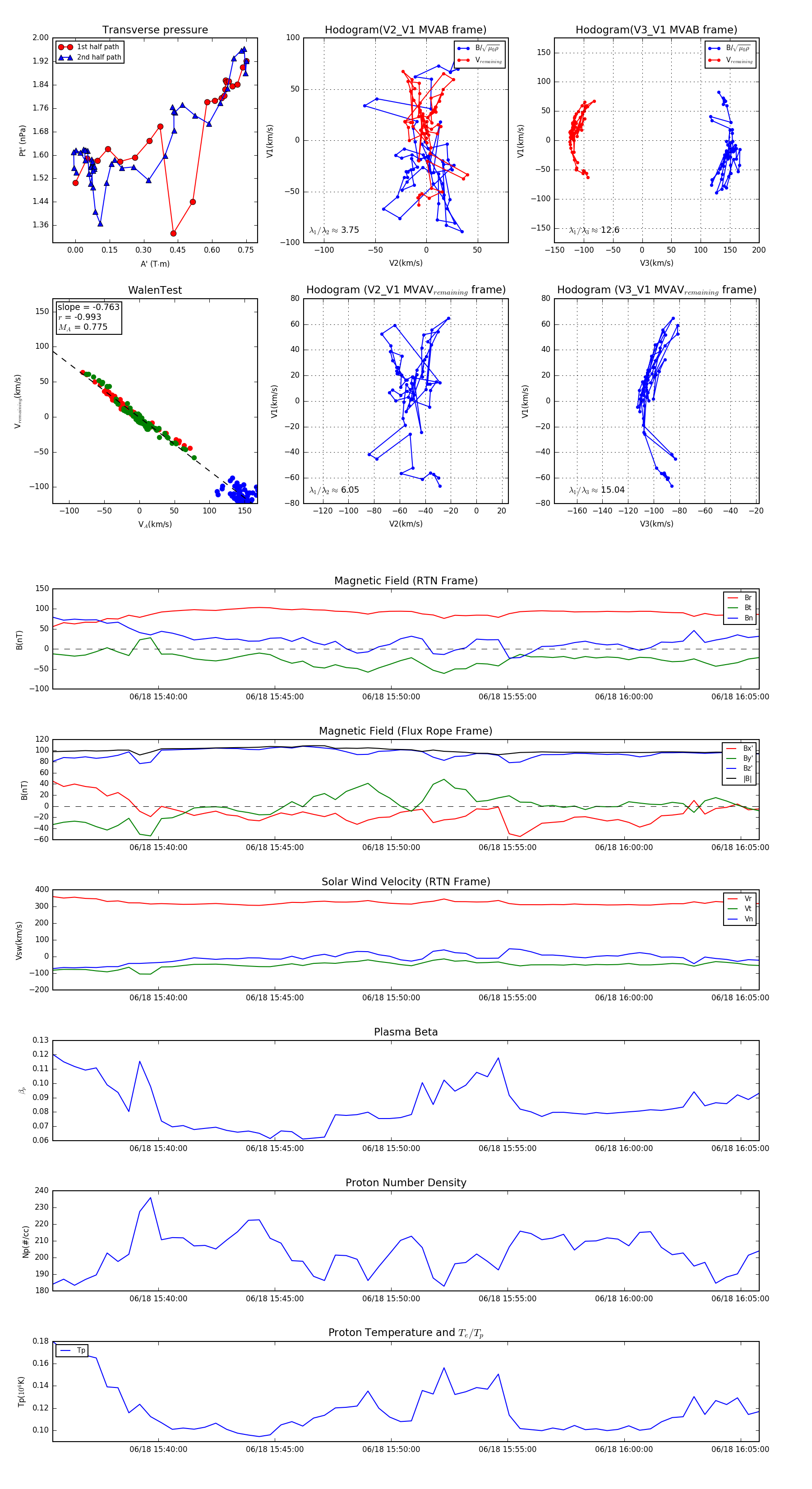
Flux Rope in 2023

Flux Rope Event 2023-06-18 15:35:28 ~ 2023-06-18 16:05:48 (1821 seconds)


plot