HOME   LIST
‹–   –›

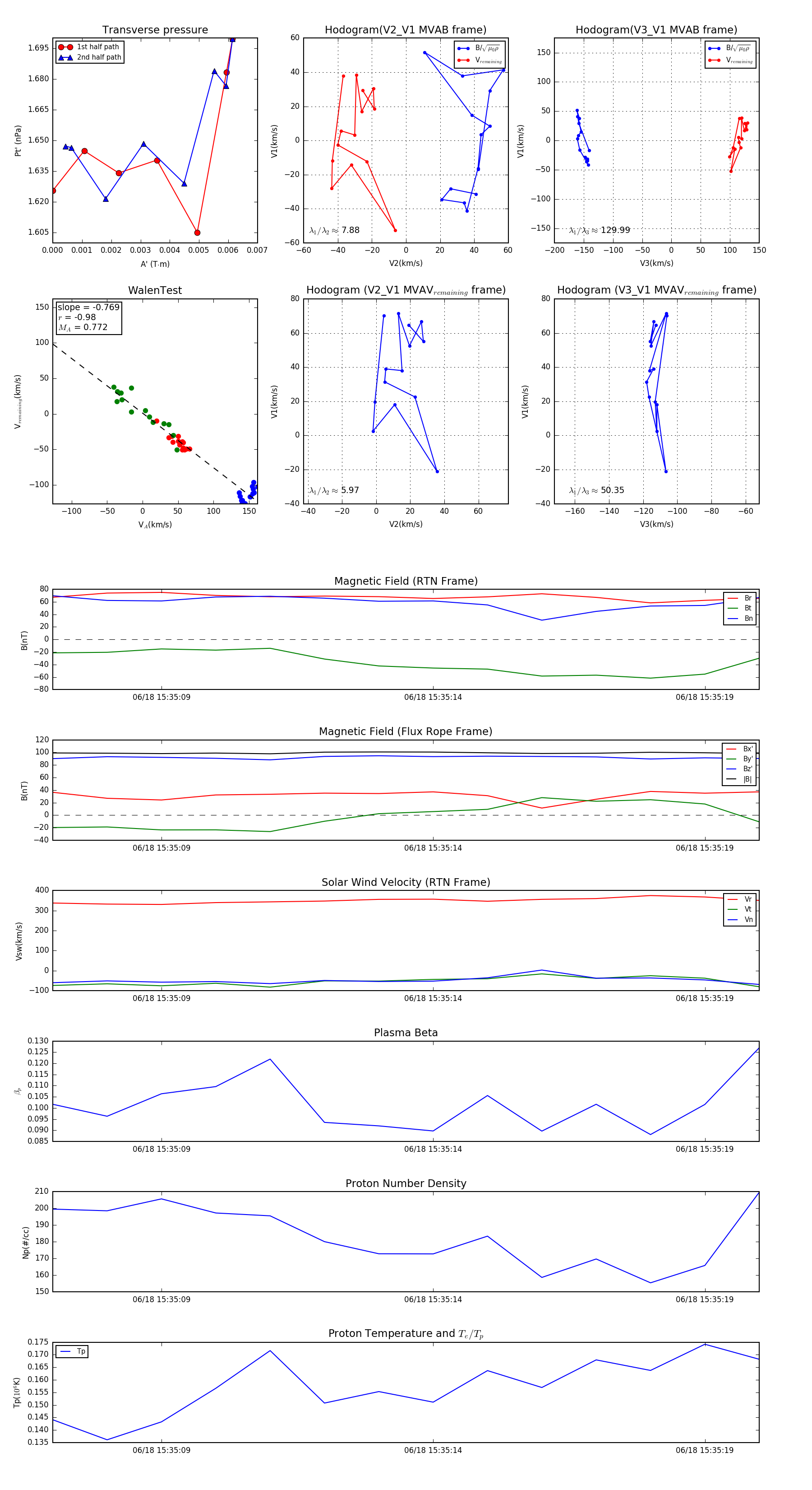
Flux Rope in 2023

Flux Rope Event 2023-06-18 15:35:07 ~ 2023-06-18 15:35:20 (14 seconds)


plot