HOME   LIST
‹–   –›

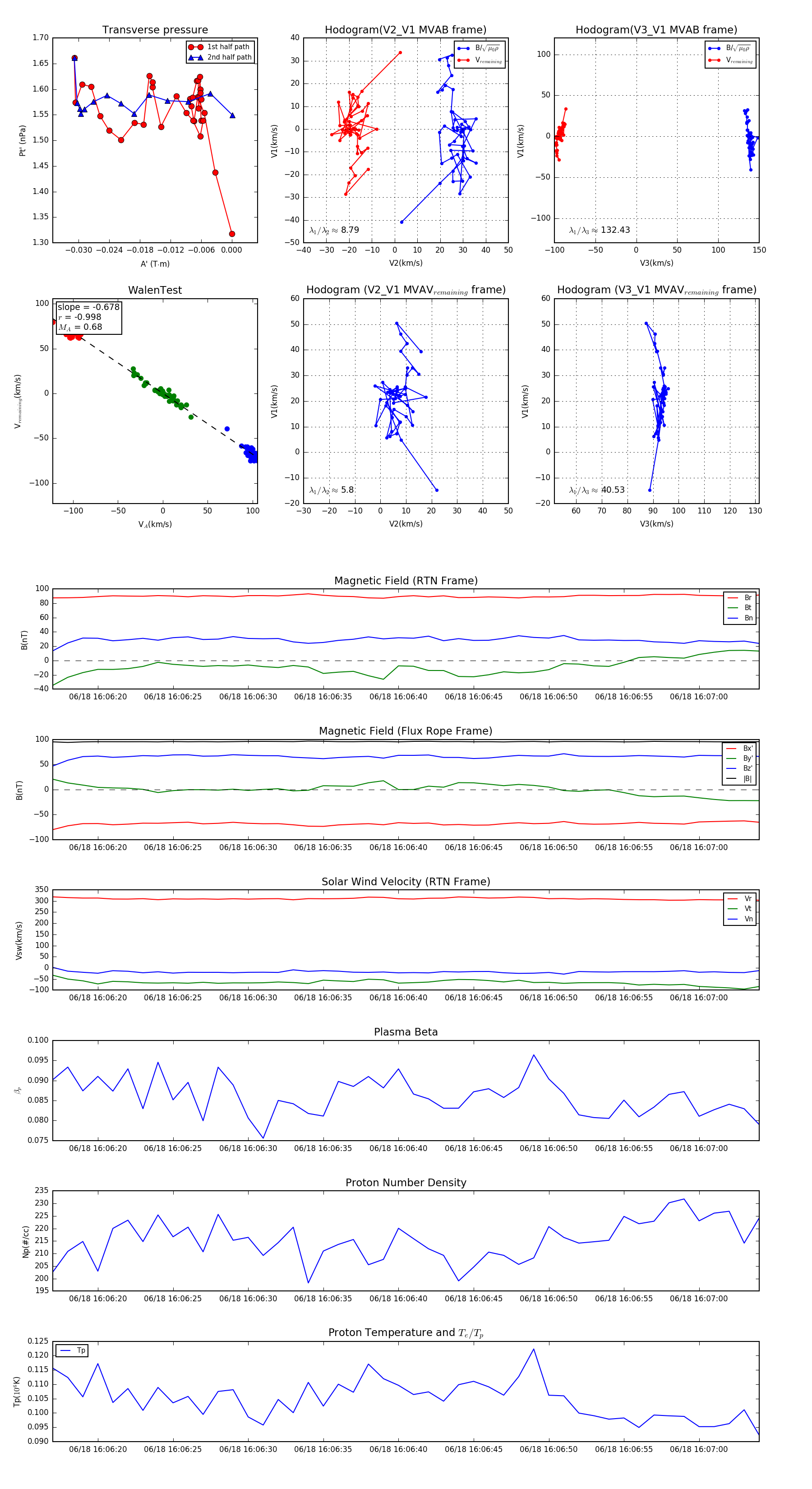
Flux Rope in 2023

Flux Rope Event 2023-06-18 16:06:17 ~ 2023-06-18 16:07:04 (48 seconds)


plot