HOME   LIST
‹–   –›

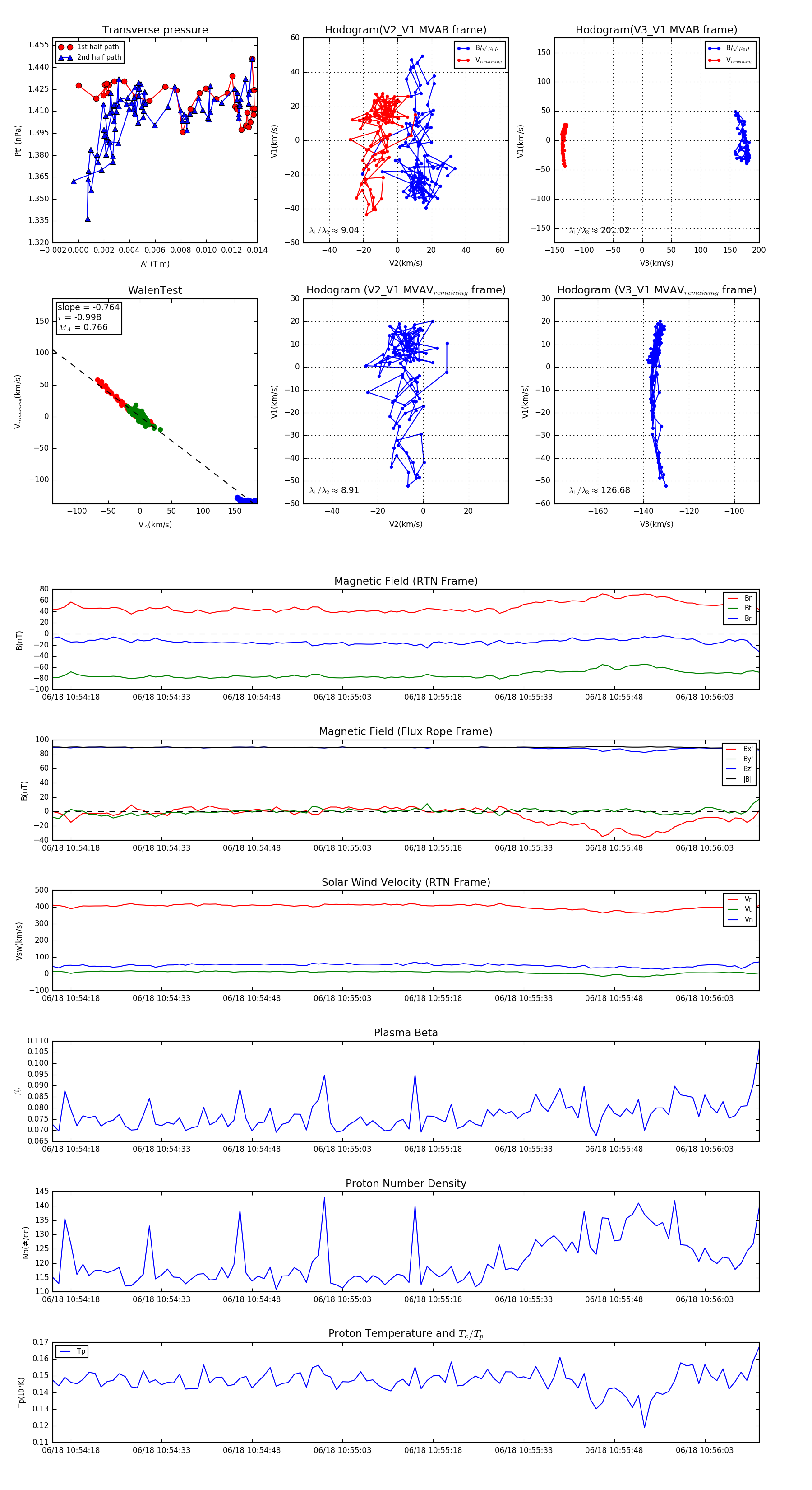
Flux Rope in 2023

Flux Rope Event 2023-06-18 10:54:15 ~ 2023-06-18 10:56:12 (118 seconds)


plot