HOME   LIST
‹–   –›

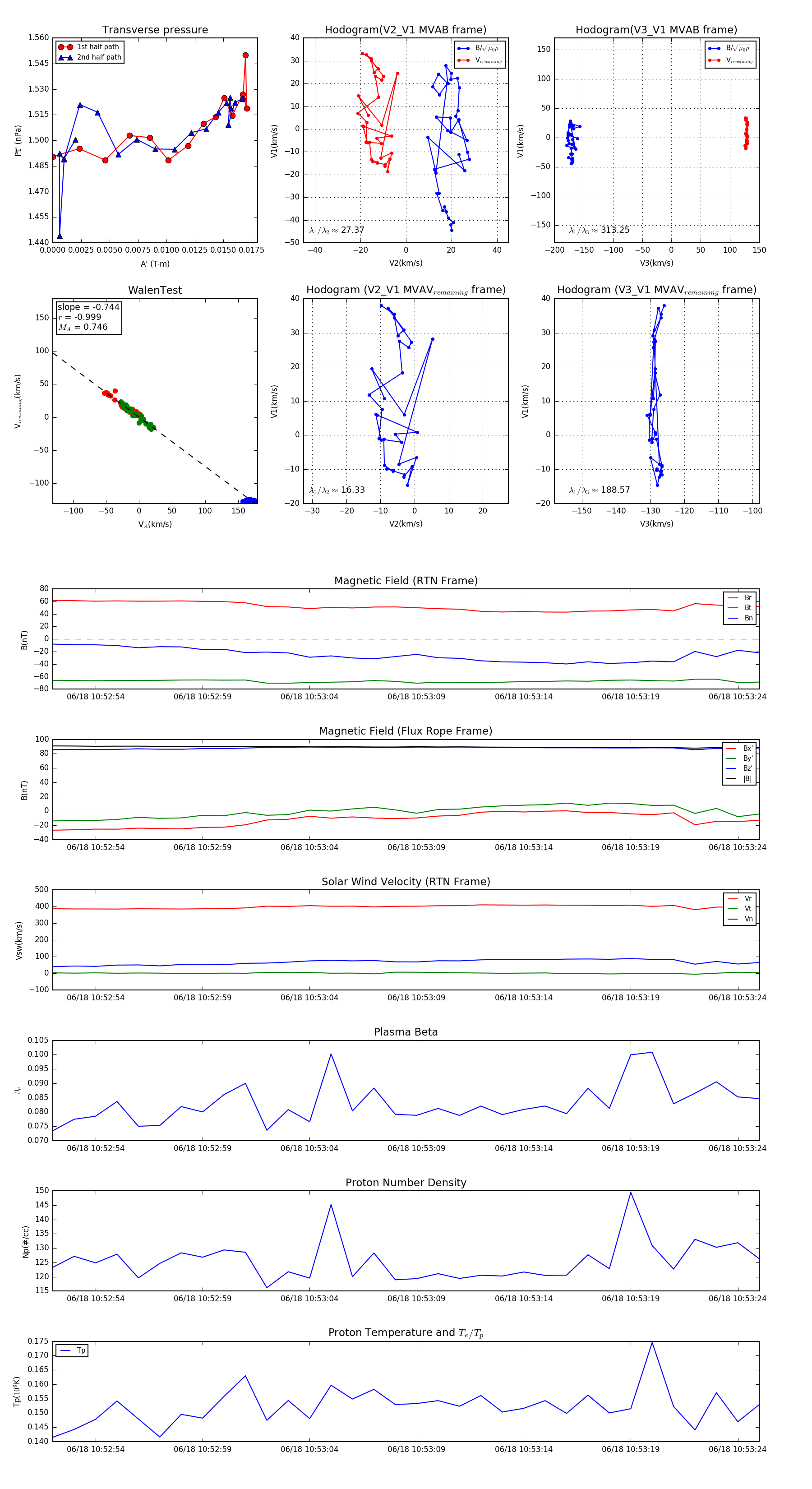
Flux Rope in 2023

Flux Rope Event 2023-06-18 10:52:52 ~ 2023-06-18 10:53:25 (34 seconds)


plot