HOME   LIST
‹–   –›

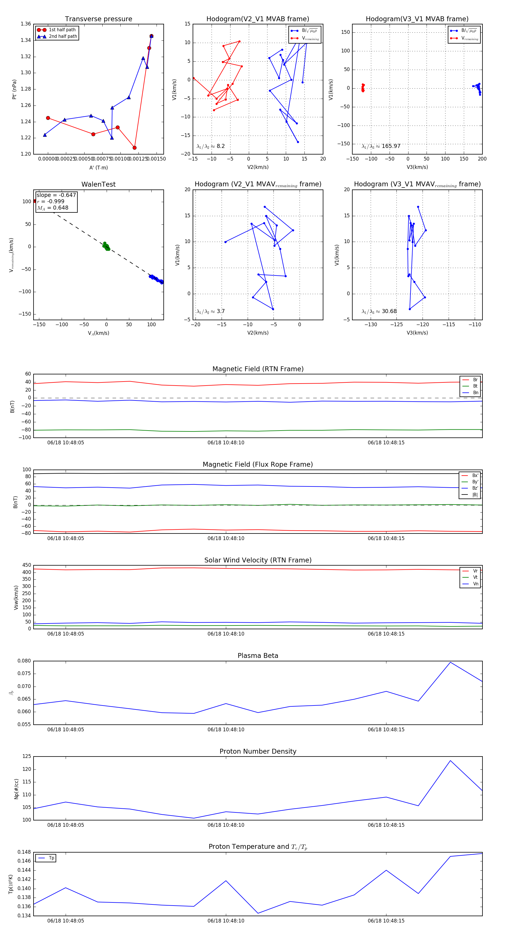
Flux Rope in 2023

Flux Rope Event 2023-06-18 10:48:04 ~ 2023-06-18 10:48:18 (15 seconds)


plot