HOME   LIST
‹–   –›

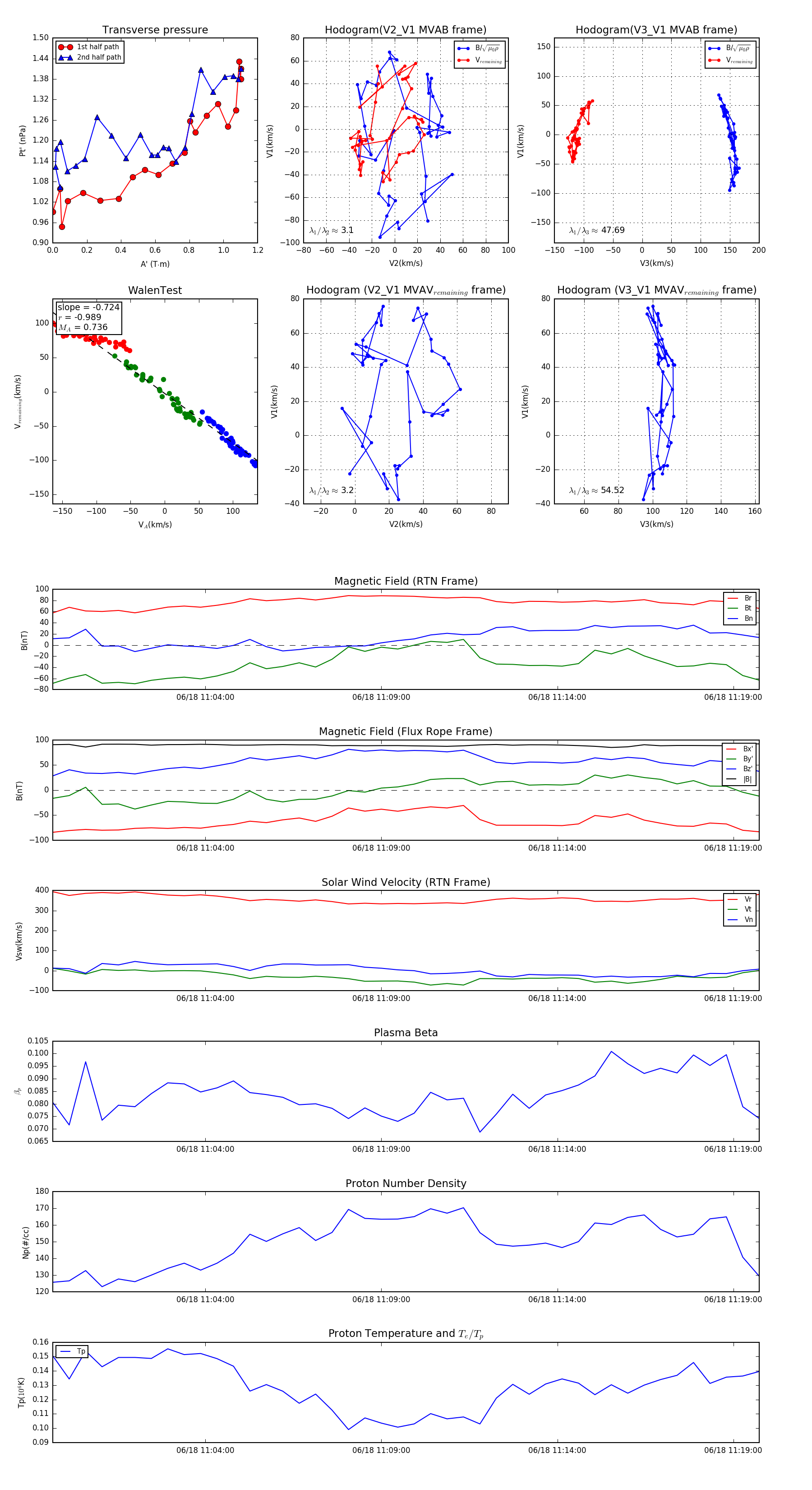
Flux Rope in 2023

Flux Rope Event 2023-06-18 10:59:40 ~ 2023-06-18 11:19:44 (1205 seconds)


plot