HOME   LIST
‹–   –›

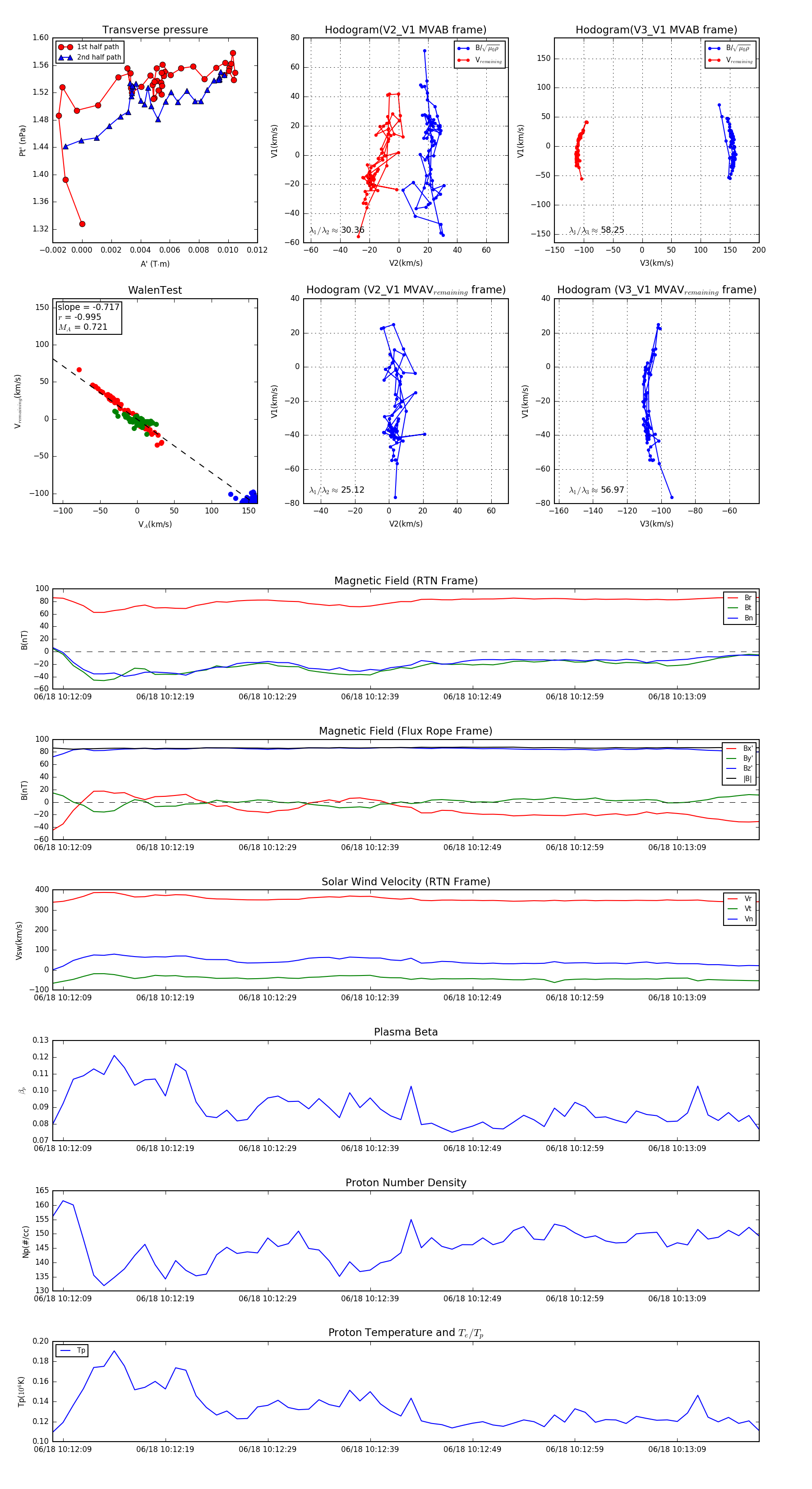
Flux Rope in 2023

Flux Rope Event 2023-06-18 10:12:08 ~ 2023-06-18 10:13:17 (70 seconds)


plot