HOME   LIST
‹–   –›

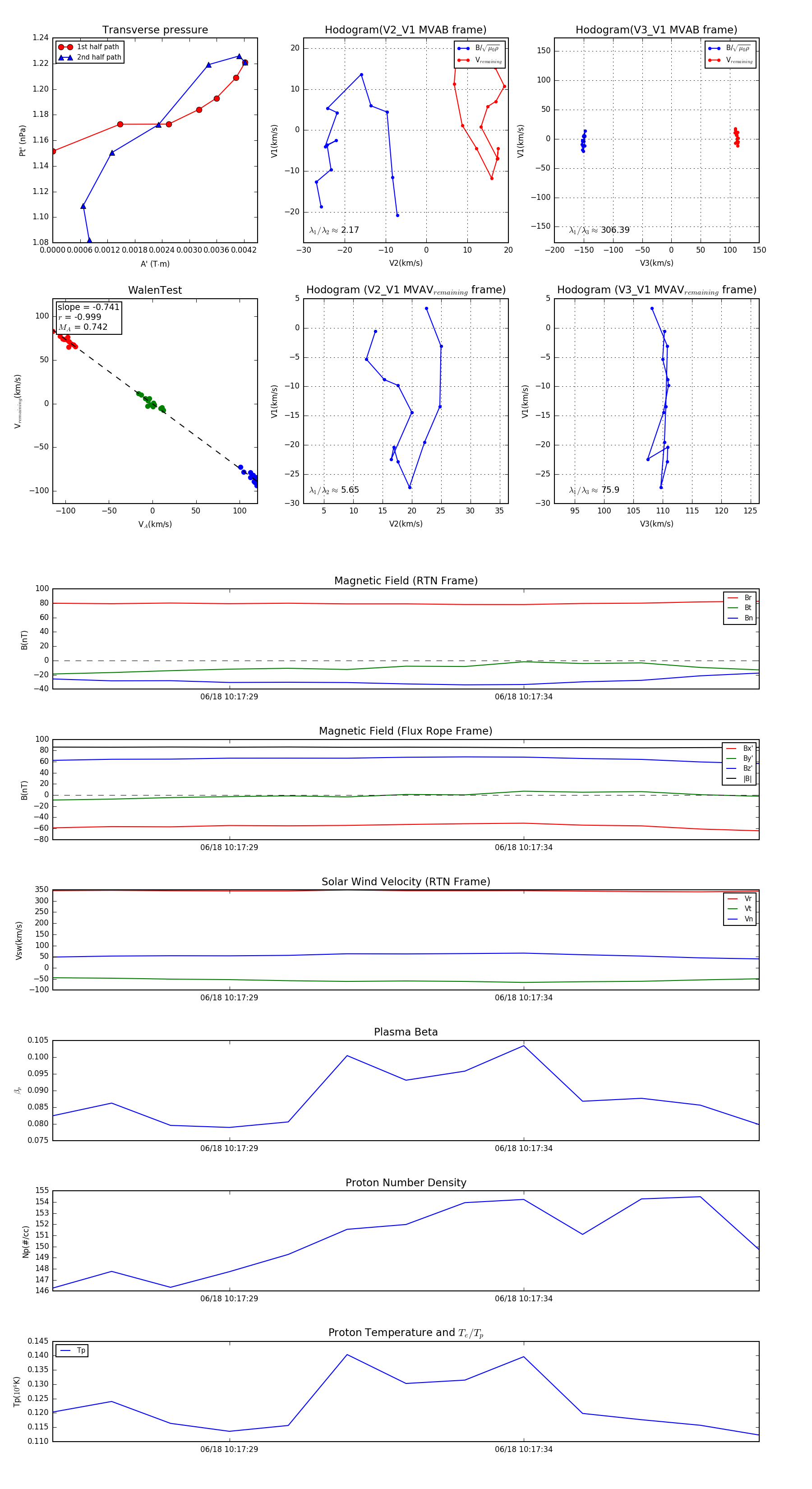
Flux Rope in 2023

Flux Rope Event 2023-06-18 10:17:26 ~ 2023-06-18 10:17:38 (13 seconds)


plot