HOME   LIST
‹–   –›

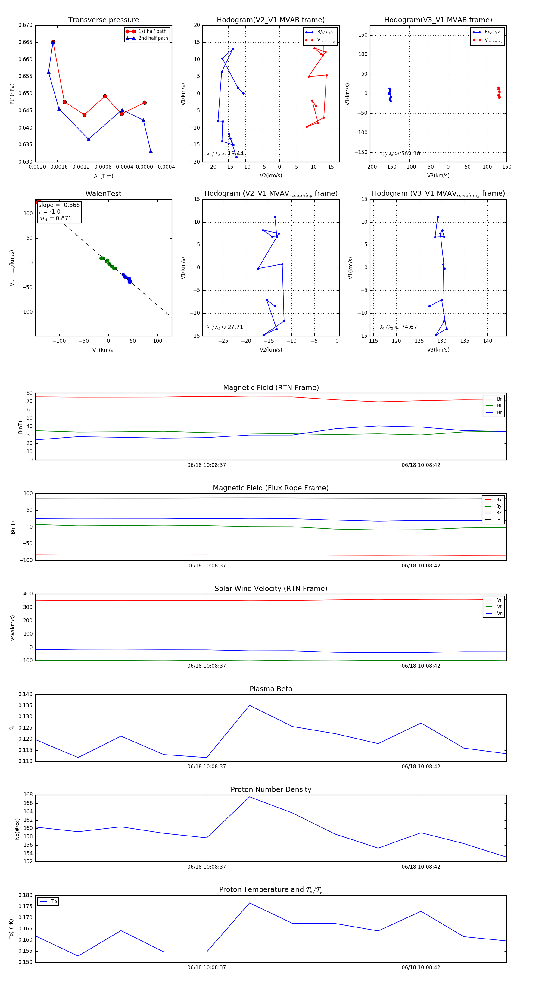
Flux Rope in 2023

Flux Rope Event 2023-06-18 10:08:33 ~ 2023-06-18 10:08:44 (12 seconds)


plot