HOME   LIST
‹–   –›

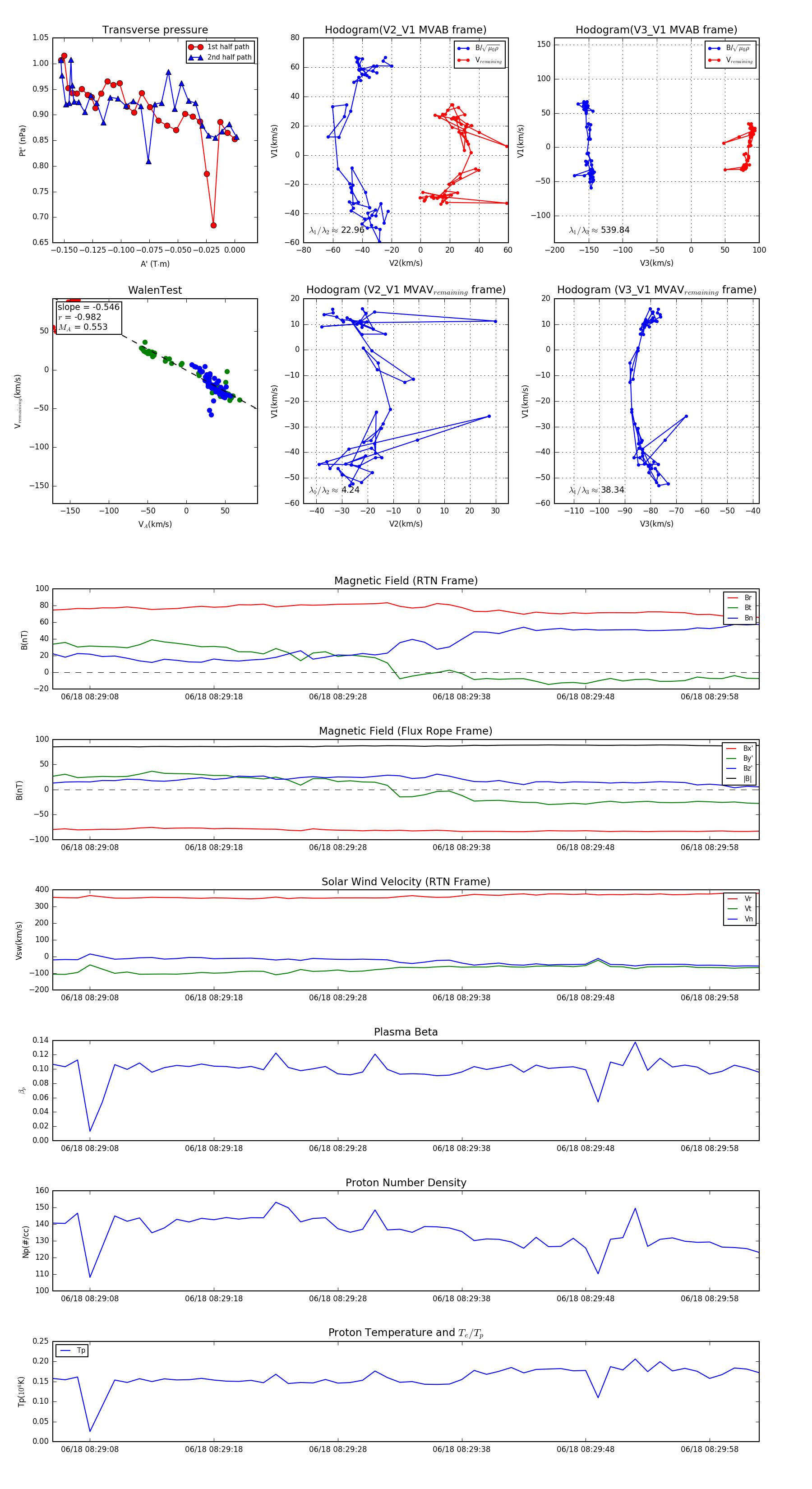
Flux Rope in 2023

Flux Rope Event 2023-06-18 08:29:05 ~ 2023-06-18 08:30:02 (58 seconds)


plot