HOME   LIST
‹–   –›

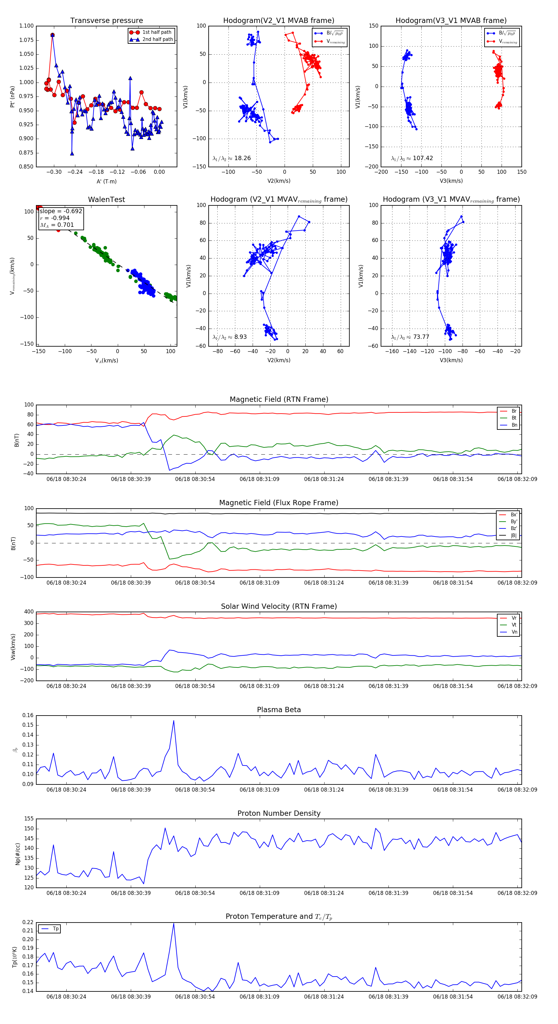
Flux Rope in 2023

Flux Rope Event 2023-06-18 08:30:17 ~ 2023-06-18 08:32:10 (114 seconds)


plot