HOME   LIST
‹–   –›

Flux Rope in 2023

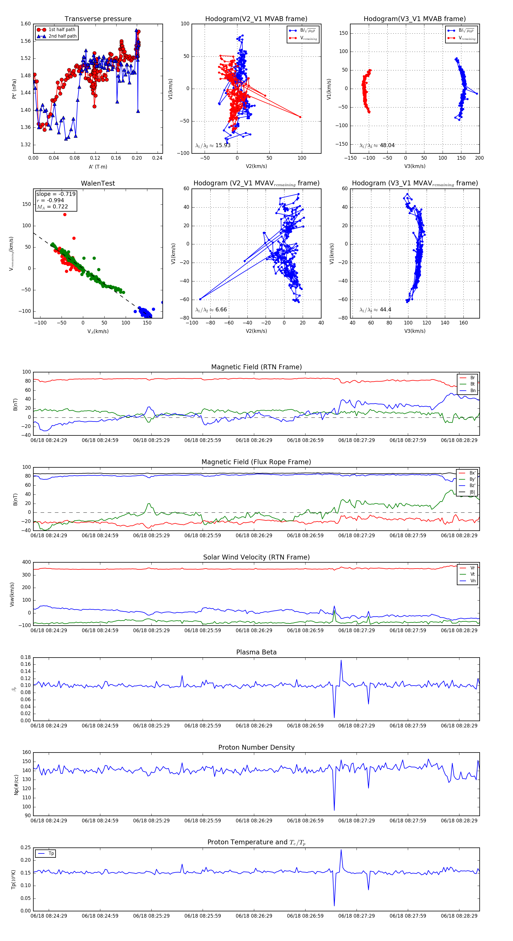
Flux Rope Event 2023-06-18 08:24:20 ~ 2023-06-18 08:28:41 (262 seconds)


plot