HOME   LIST
‹–   –›

Flux Rope in 2023

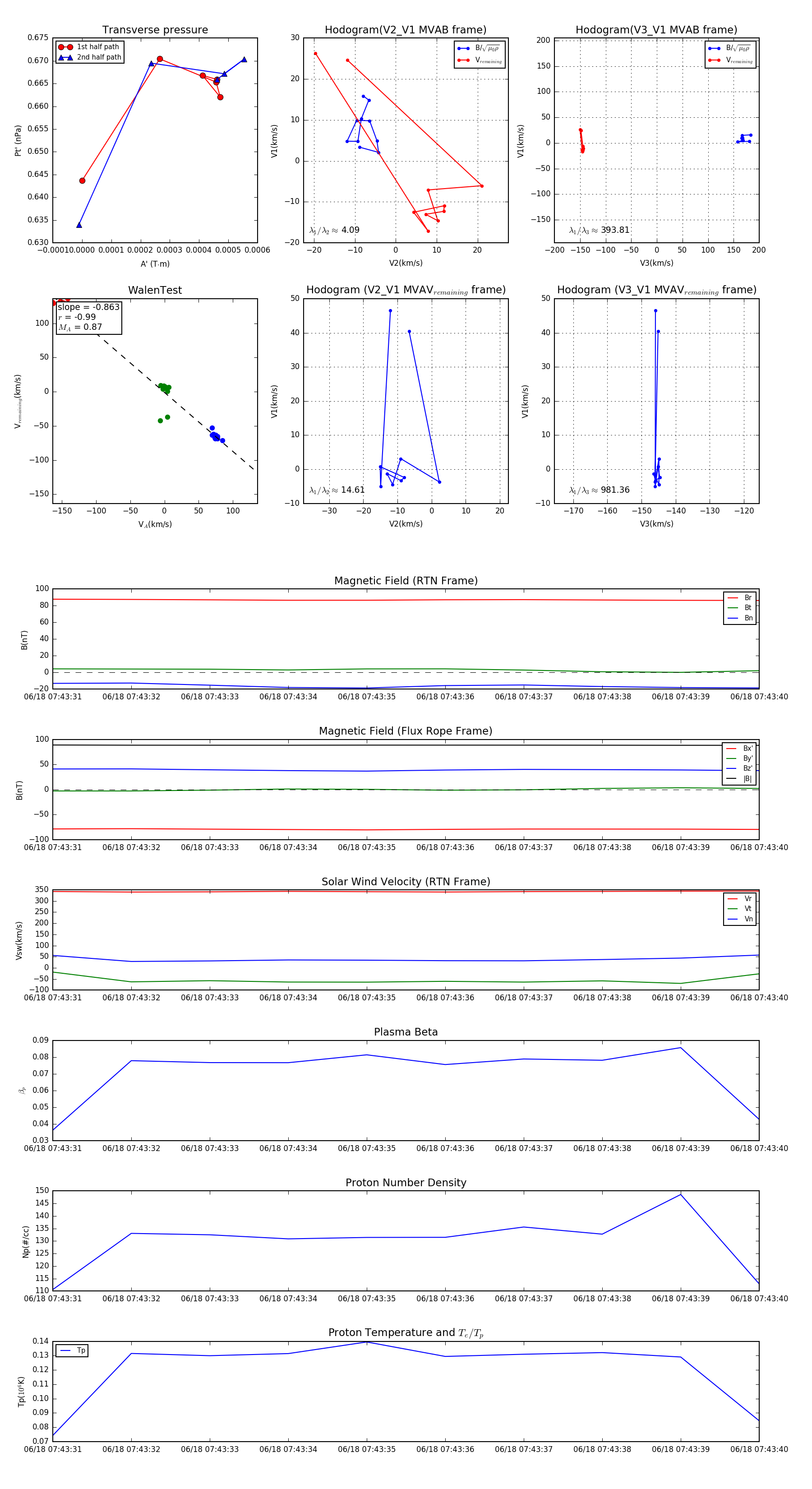
Flux Rope Event 2023-06-18 07:43:31 ~ 2023-06-18 07:43:40 (10 seconds)


plot