HOME   LIST
‹–   –›

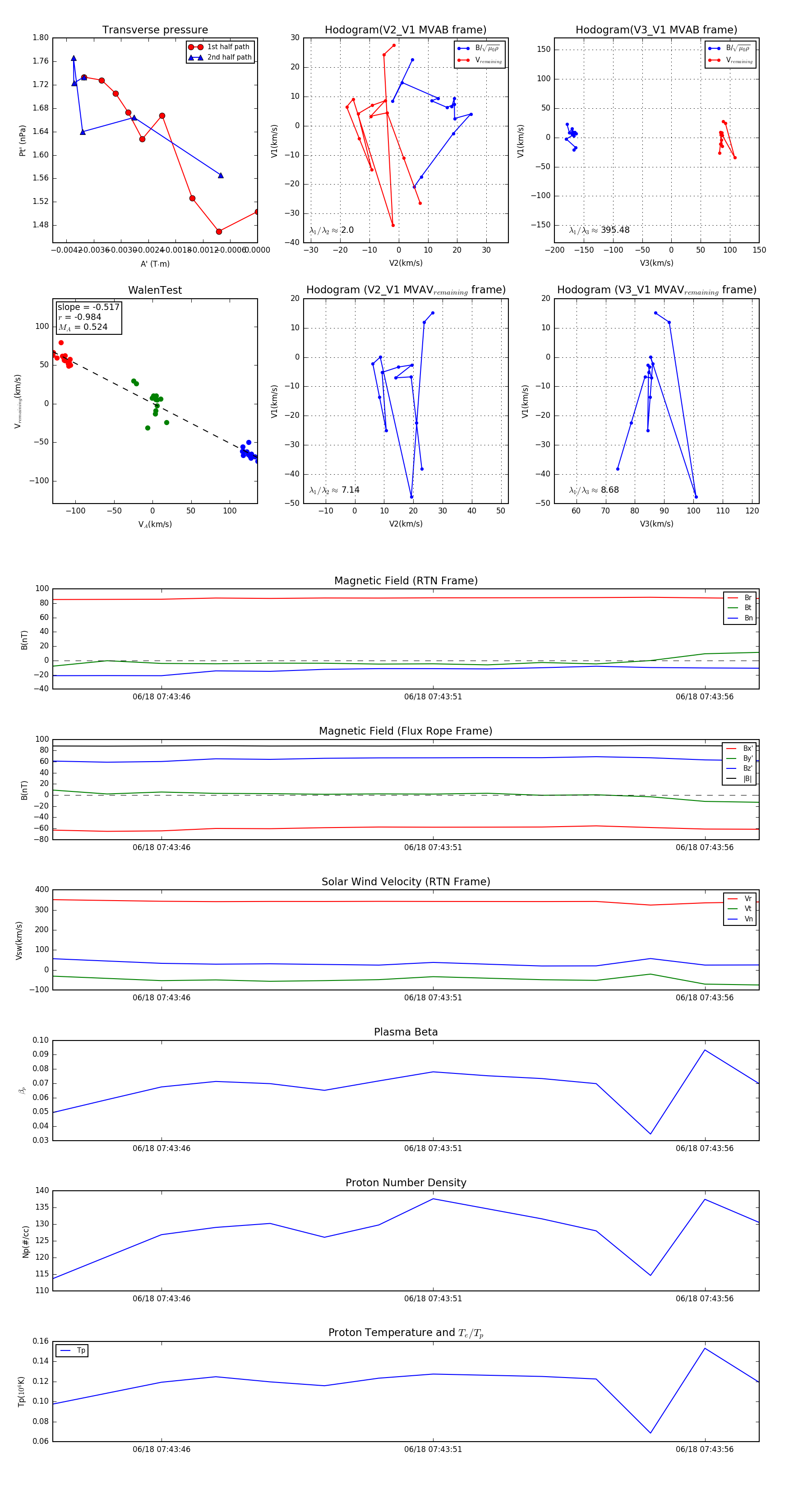
Flux Rope in 2023

Flux Rope Event 2023-06-18 07:43:44 ~ 2023-06-18 07:43:57 (14 seconds)


plot