HOME   LIST
‹–   –›

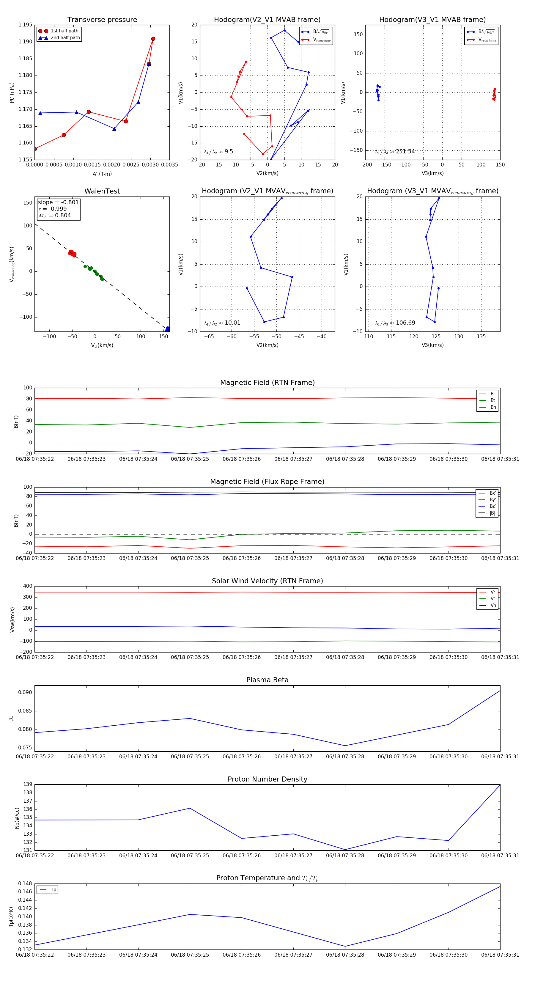
Flux Rope in 2023

Flux Rope Event 2023-06-18 07:35:22 ~ 2023-06-18 07:35:31 (10 seconds)


plot