HOME   LIST
‹–   –›

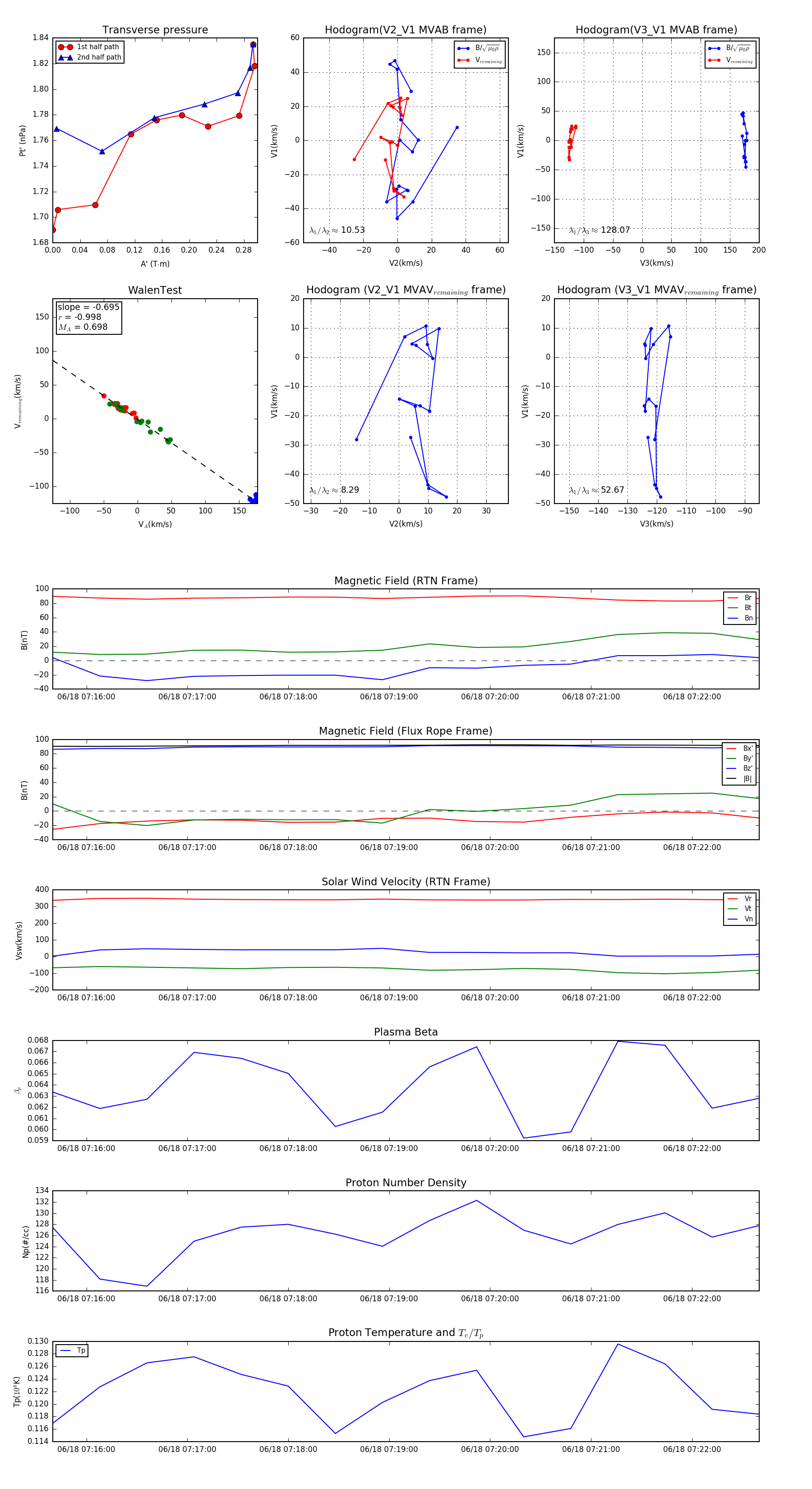
Flux Rope in 2023

Flux Rope Event 2023-06-18 07:15:40 ~ 2023-06-18 07:22:40 (421 seconds)


plot