HOME   LIST
‹–   –›

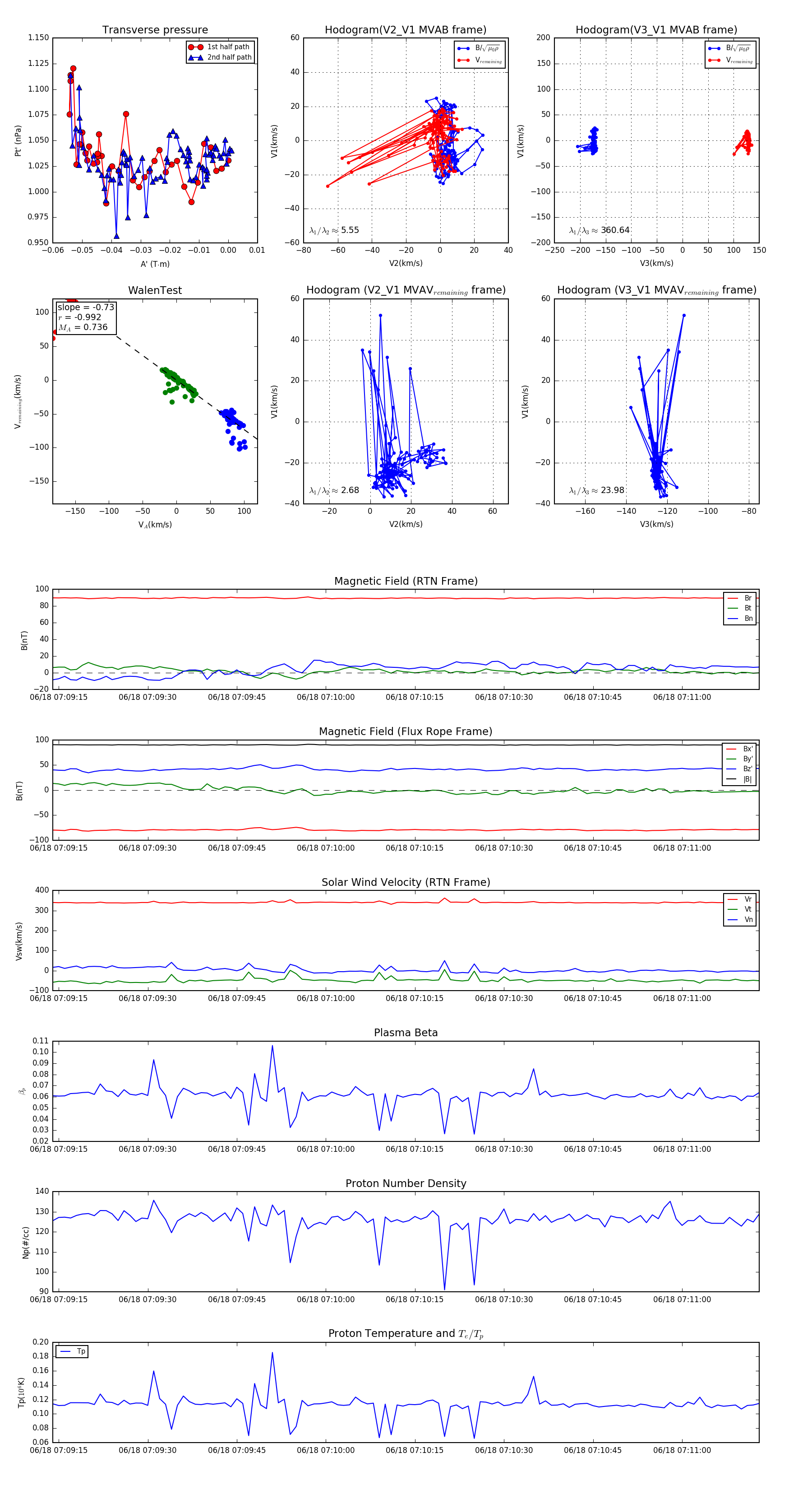
Flux Rope in 2023

Flux Rope Event 2023-06-18 07:09:14 ~ 2023-06-18 07:11:13 (120 seconds)


plot