HOME   LIST
‹–   –›

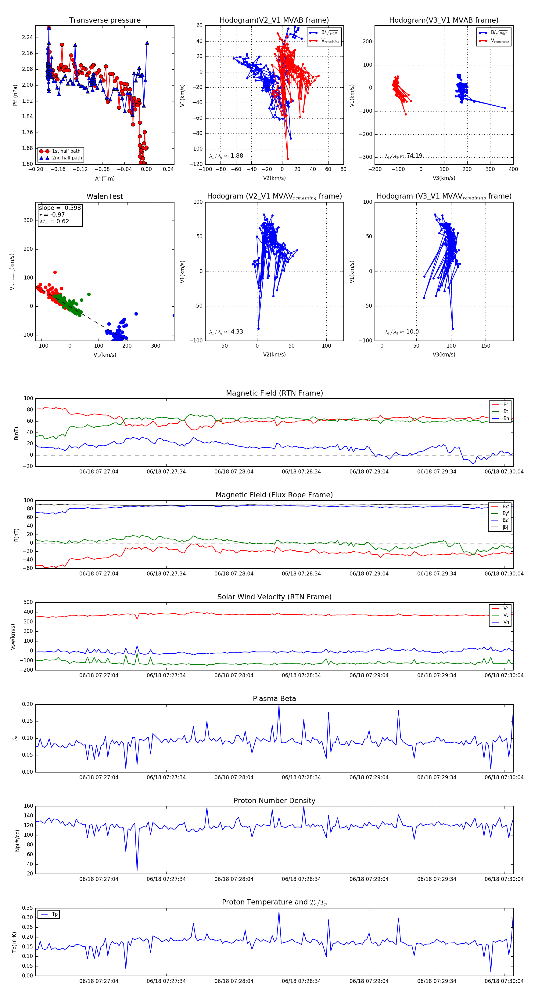
Flux Rope in 2023

Flux Rope Event 2023-06-18 07:26:36 ~ 2023-06-18 07:30:08 (213 seconds)


plot