HOME   LIST
‹–   –›

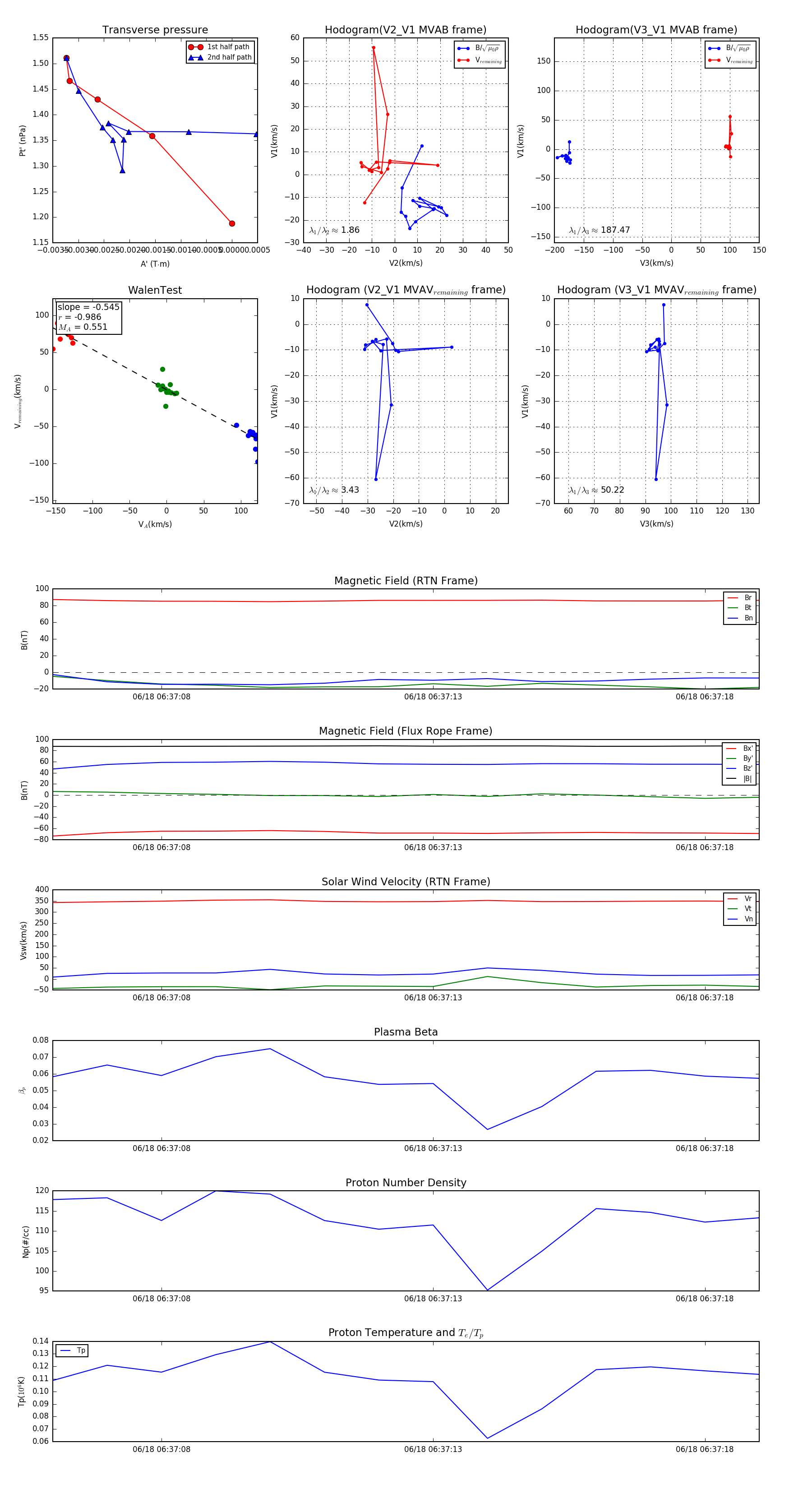
Flux Rope in 2023

Flux Rope Event 2023-06-18 06:37:06 ~ 2023-06-18 06:37:19 (14 seconds)


plot