HOME   LIST
‹–   –›

Flux Rope in 2023

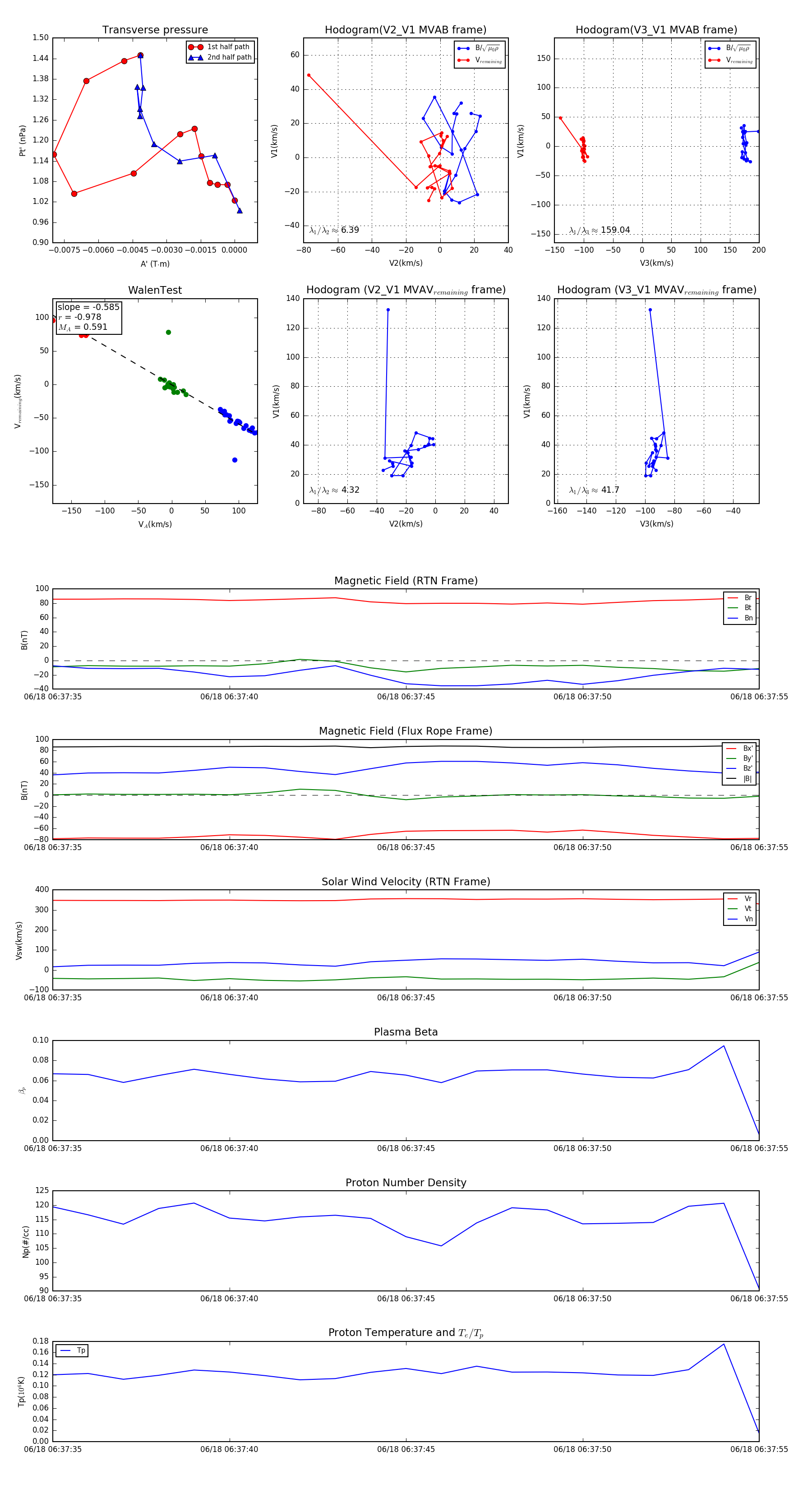
Flux Rope Event 2023-06-18 06:37:35 ~ 2023-06-18 06:37:55 (21 seconds)


plot