HOME   LIST
‹–   –›

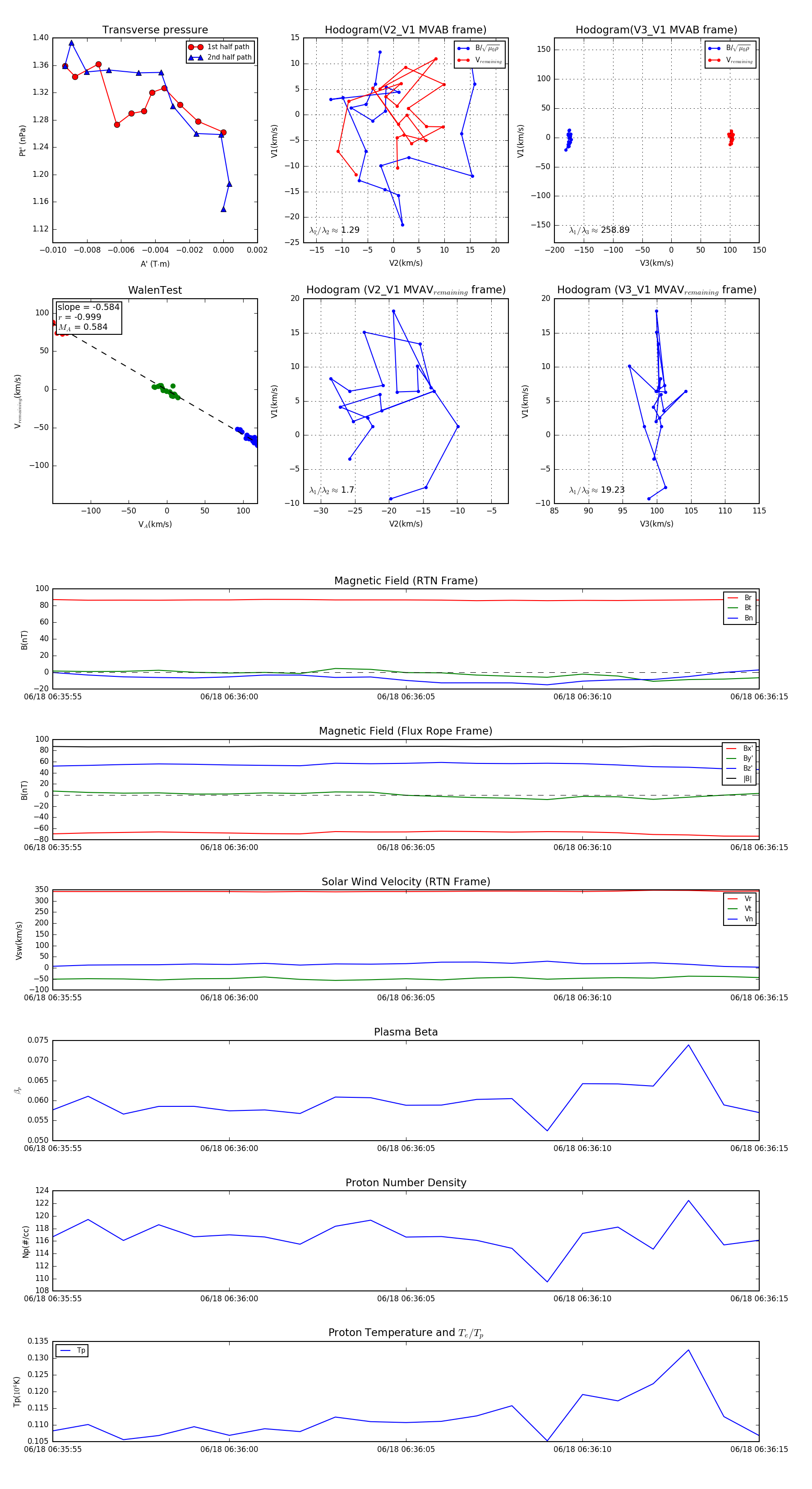
Flux Rope in 2023

Flux Rope Event 2023-06-18 06:35:55 ~ 2023-06-18 06:36:15 (21 seconds)


plot