HOME   LIST
‹–   –›

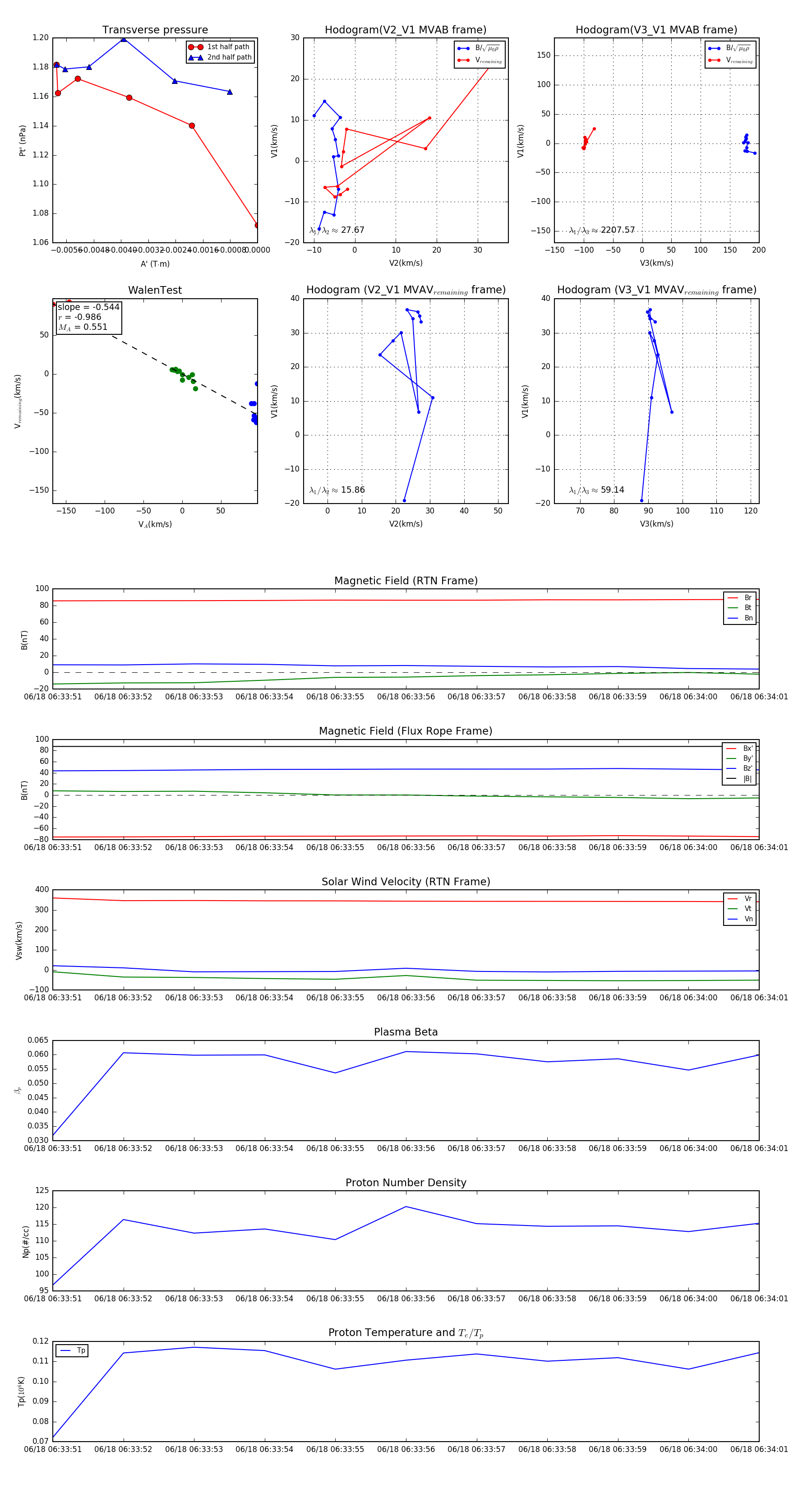
Flux Rope in 2023

Flux Rope Event 2023-06-18 06:33:51 ~ 2023-06-18 06:34:01 (11 seconds)


plot