HOME   LIST
‹–   –›

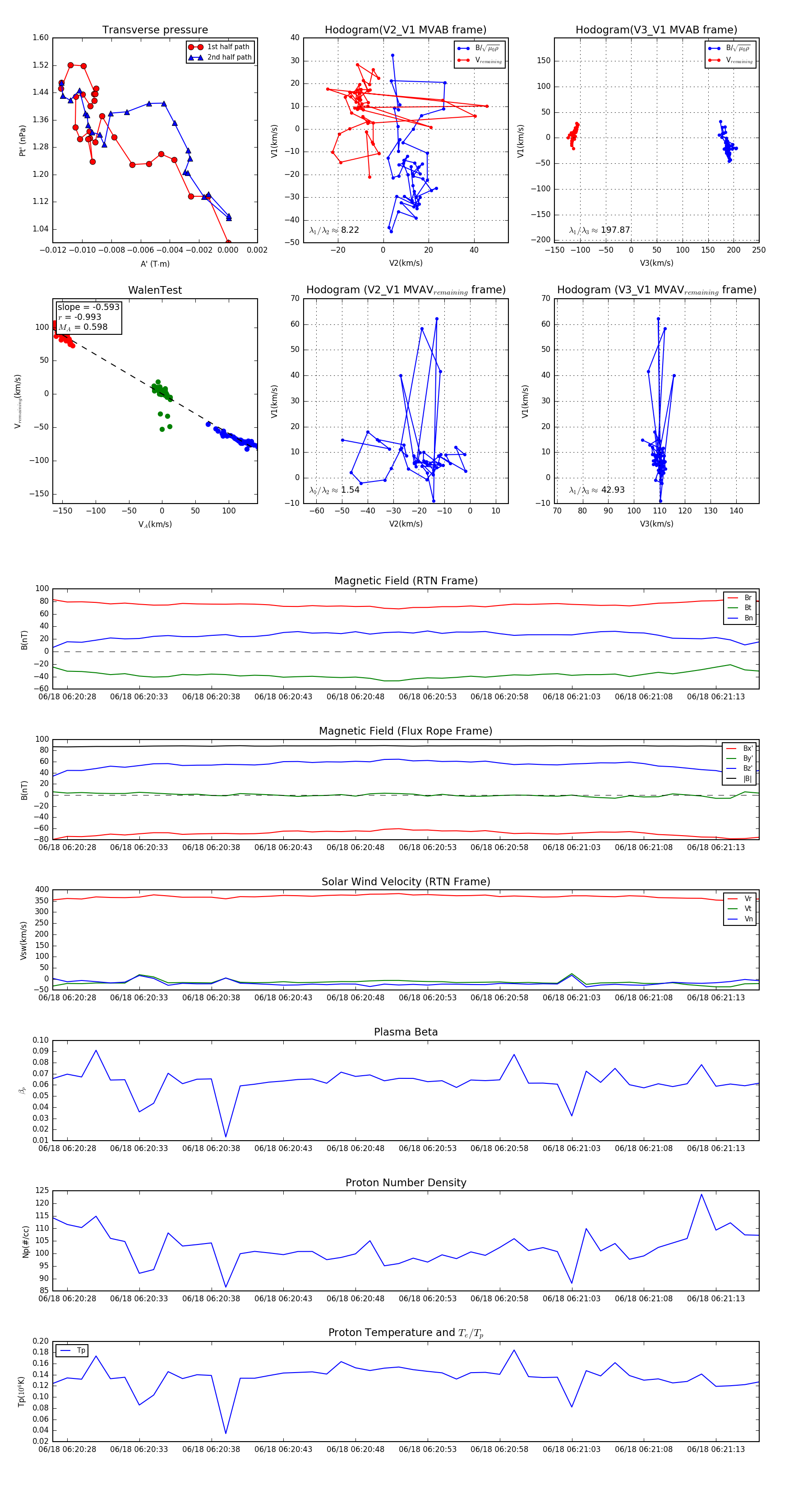
Flux Rope in 2023

Flux Rope Event 2023-06-18 06:20:27 ~ 2023-06-18 06:21:16 (50 seconds)


plot