HOME   LIST
‹–   –›

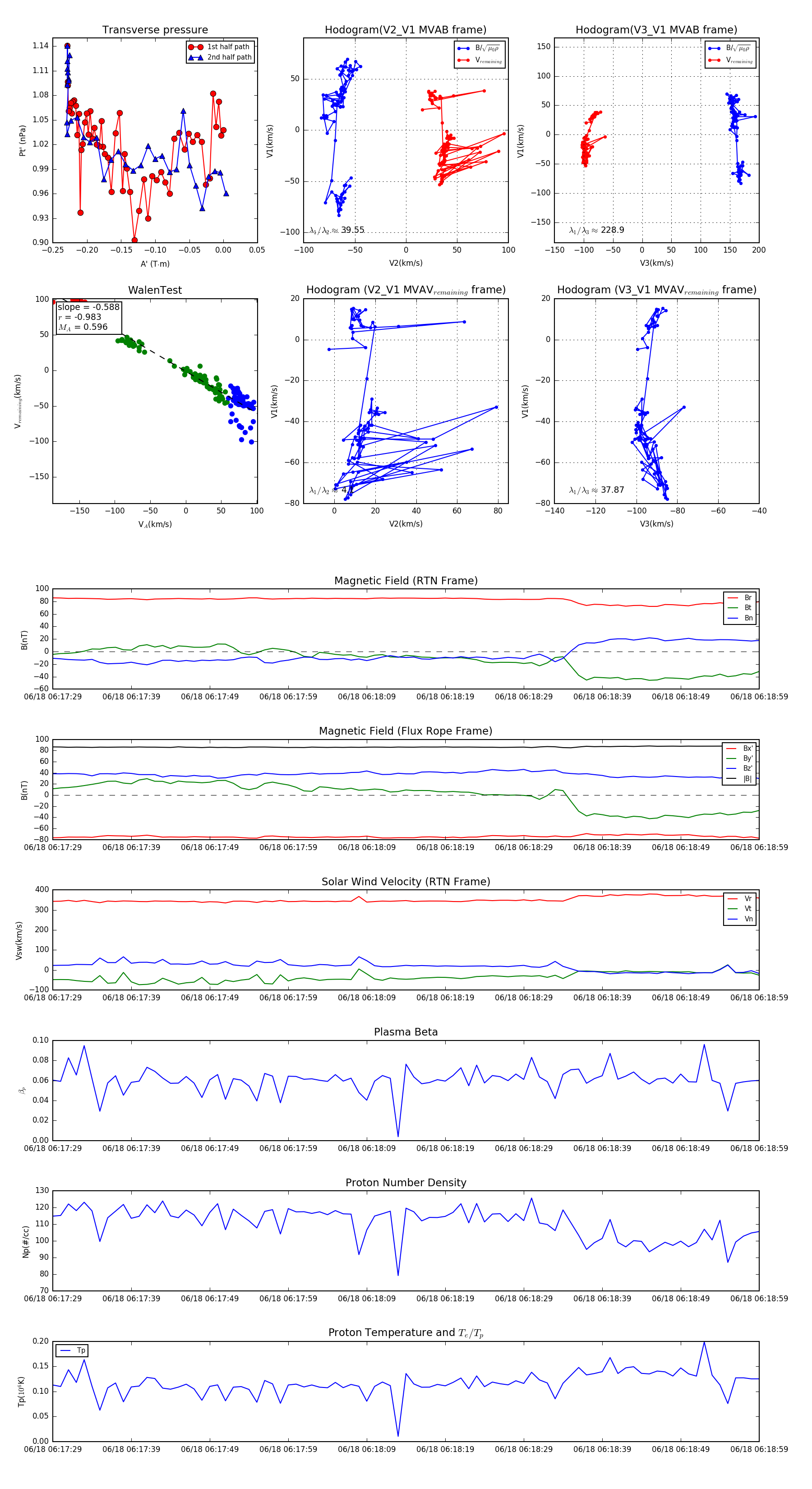
Flux Rope in 2023

Flux Rope Event 2023-06-18 06:17:29 ~ 2023-06-18 06:18:59 (91 seconds)


plot