HOME   LIST
‹–   –›

Flux Rope in 2023

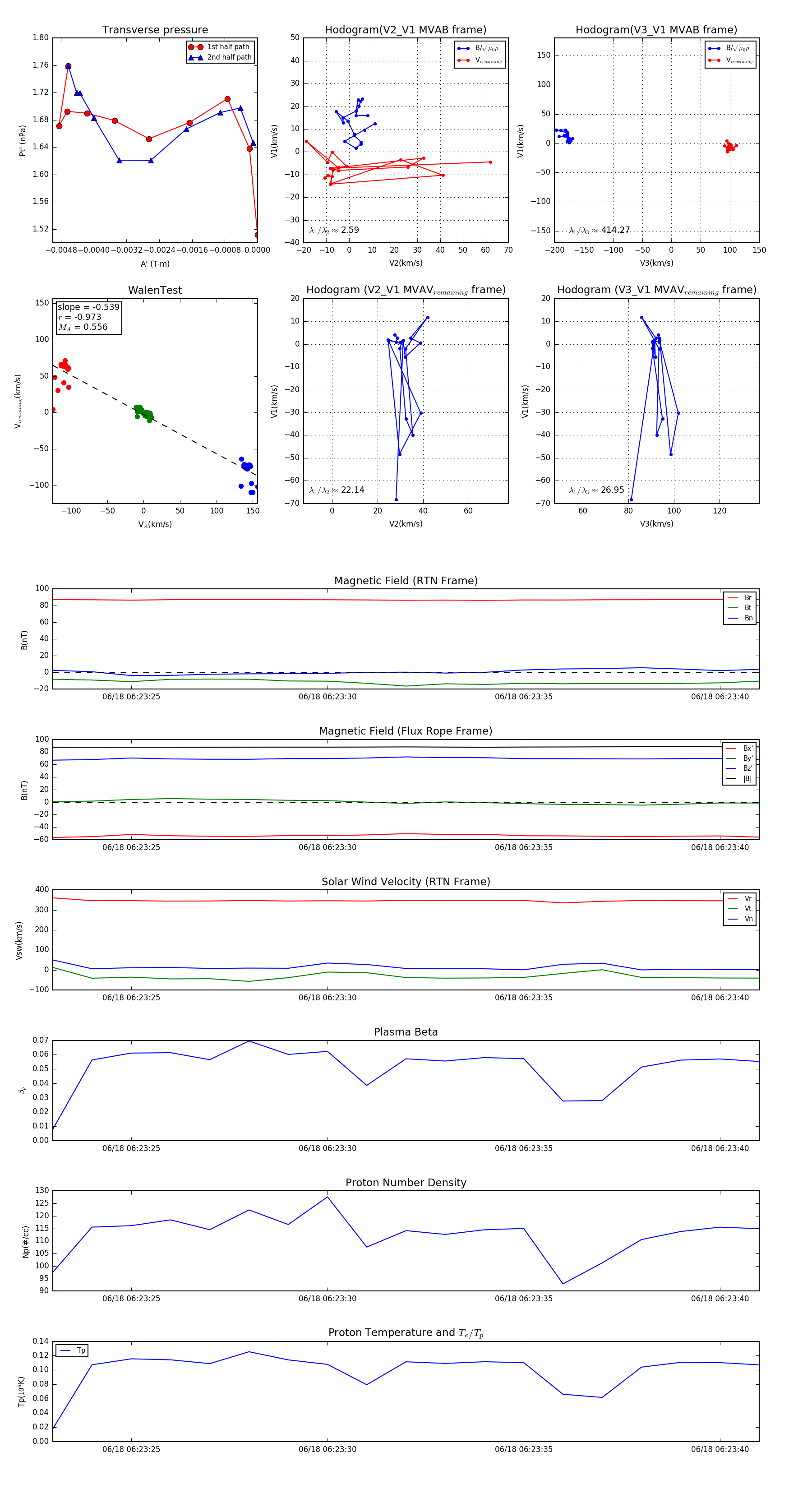
Flux Rope Event 2023-06-18 06:23:23 ~ 2023-06-18 06:23:41 (19 seconds)


plot