HOME   LIST
‹–   –›

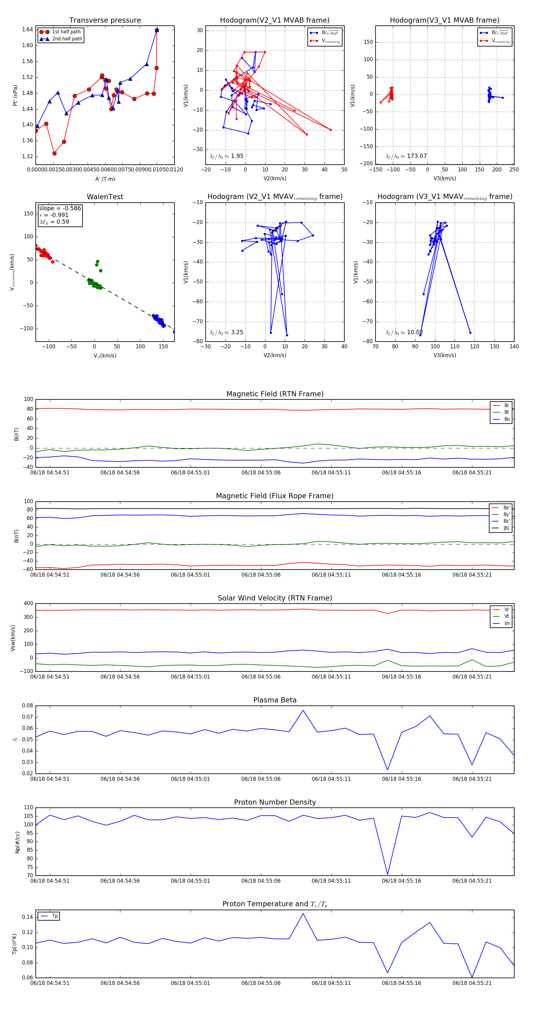
Flux Rope in 2023

Flux Rope Event 2023-06-18 04:54:50 ~ 2023-06-18 04:55:24 (35 seconds)


plot