HOME   LIST
‹–   –›

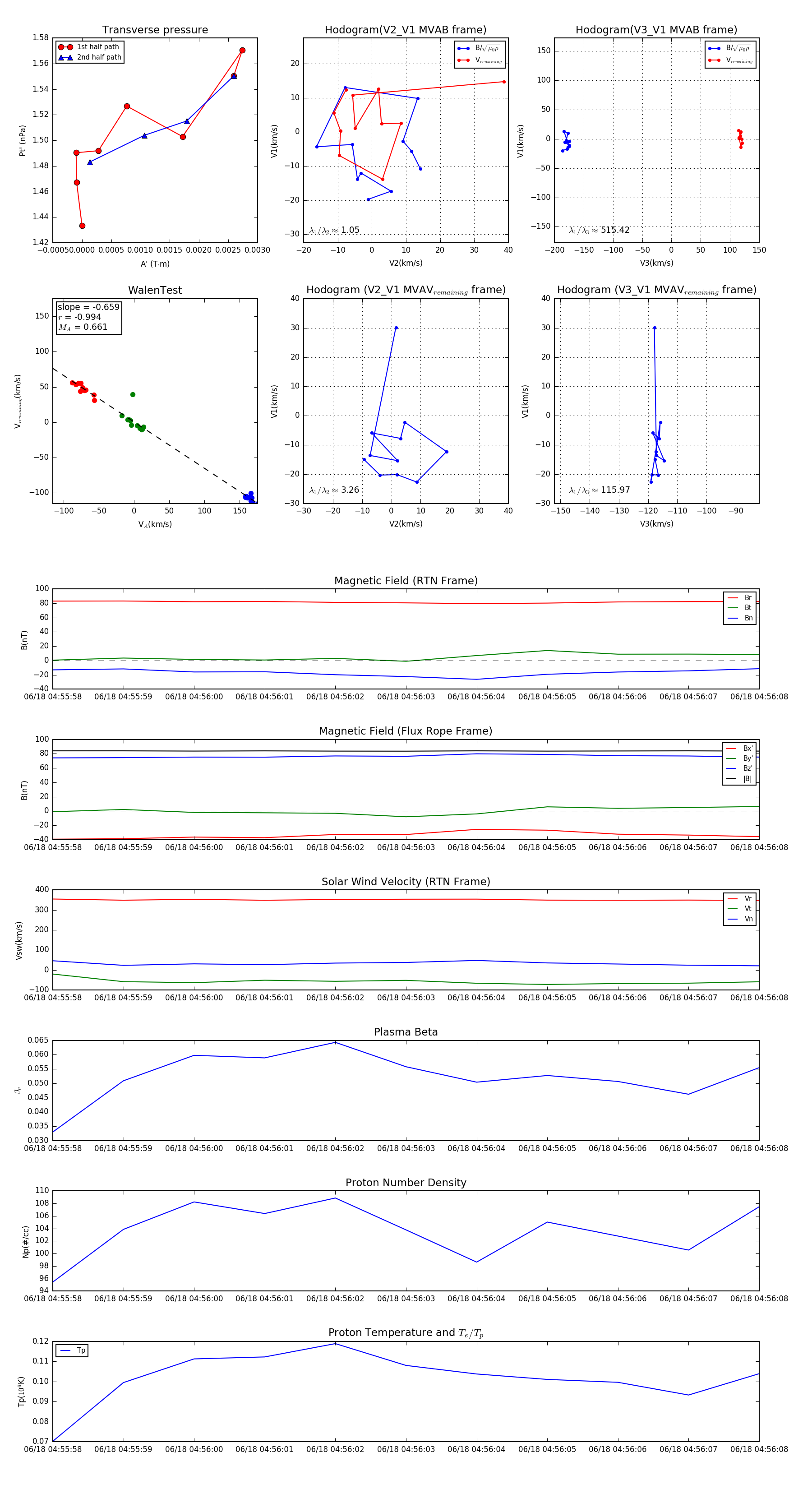
Flux Rope in 2023

Flux Rope Event 2023-06-18 04:55:58 ~ 2023-06-18 04:56:08 (11 seconds)


plot