HOME   LIST
‹–   –›

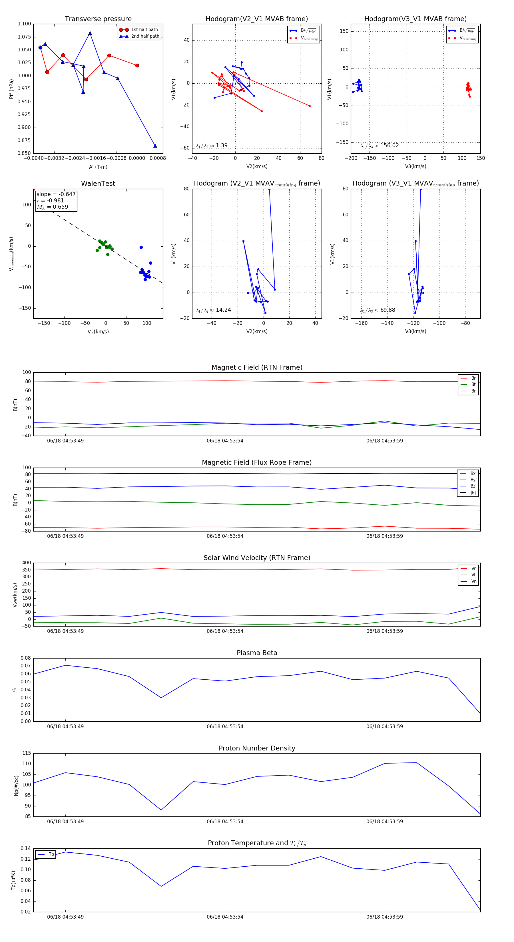
Flux Rope in 2023

Flux Rope Event 2023-06-18 04:53:48 ~ 2023-06-18 04:54:02 (15 seconds)


plot