HOME   LIST
‹–   –›

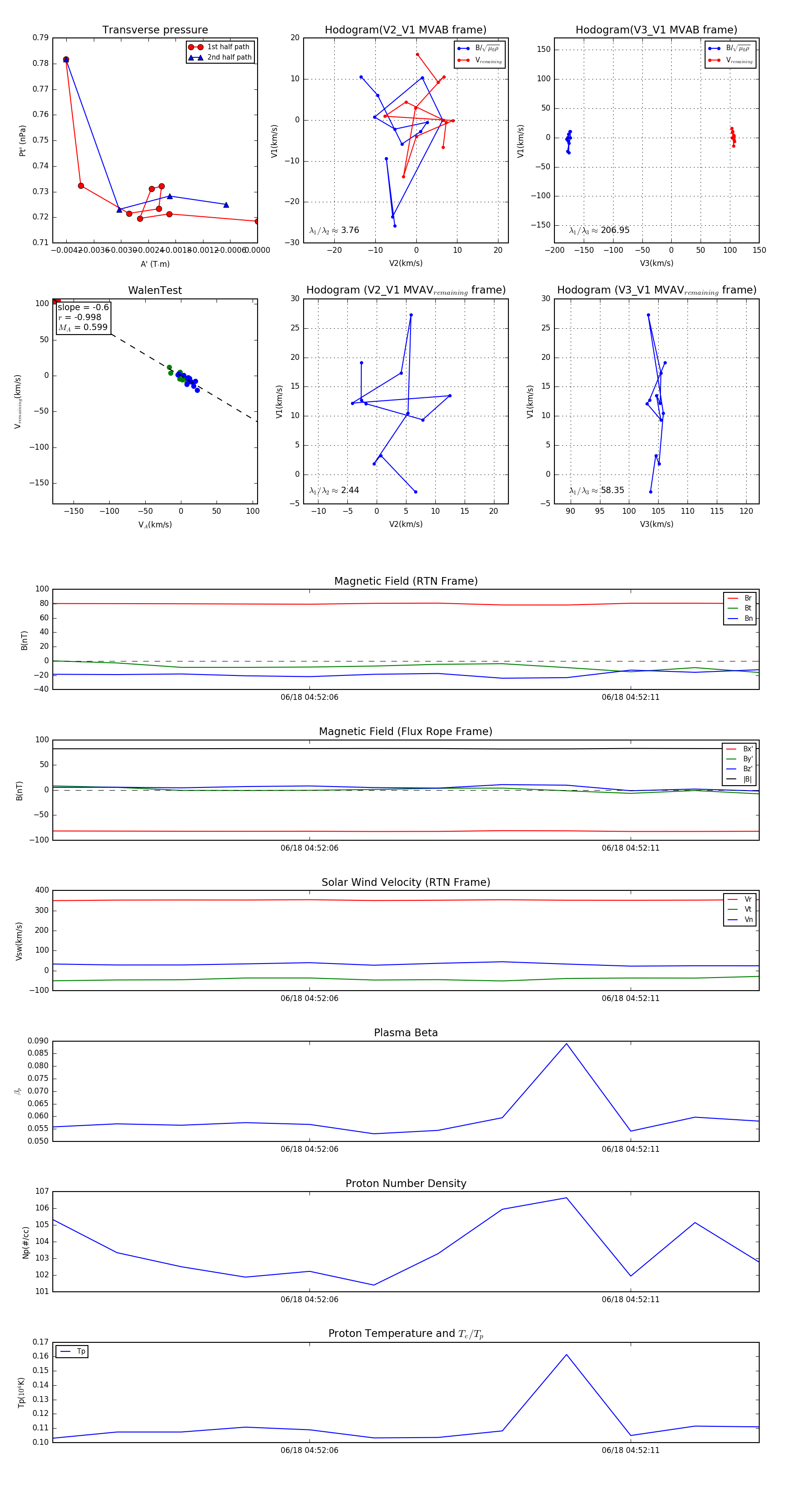
Flux Rope in 2023

Flux Rope Event 2023-06-18 04:52:02 ~ 2023-06-18 04:52:13 (12 seconds)


plot