HOME   LIST
‹–   –›

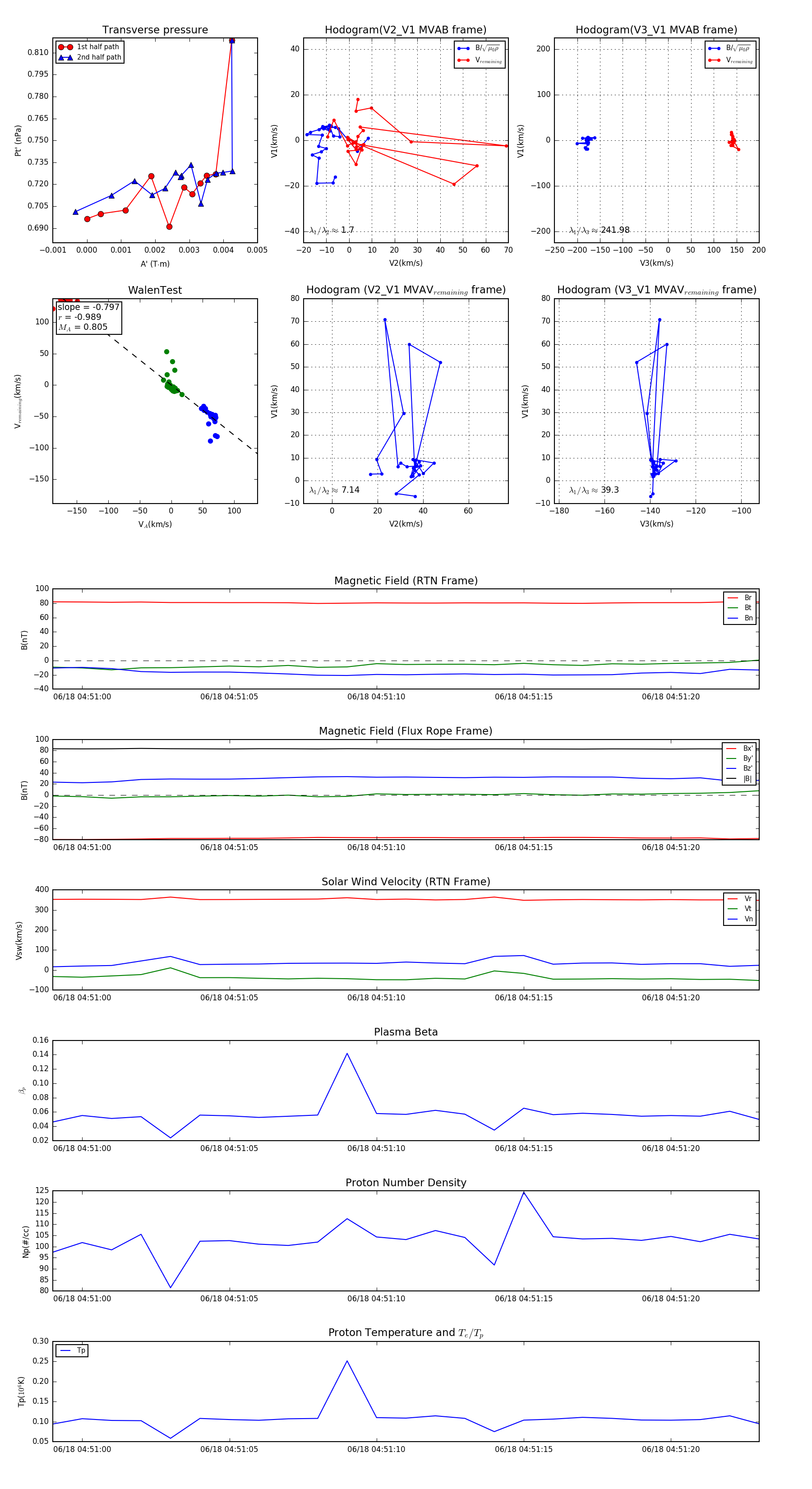
Flux Rope in 2023

Flux Rope Event 2023-06-18 04:50:59 ~ 2023-06-18 04:51:23 (25 seconds)


plot